±¾ÎÄΪ´ó·Ö×ÓÉúÎïÆÊÎö¸ÅÂÛϵÁÐÎÄÕµĵÚÎåÆª£¬£¬£¬£¬£¬£¬£¬Ö÷ÒªÏÈÈÝLBAÒªÁìµÄƽÐÐÐÔ£¨parallelism£©ÊµÑé»òÑо¿£¬£¬£¬£¬£¬£¬£¬ÕâÊÇ´ó·Ö×ÓÒ©ÎïÆÊÎöÒªÁìËùÌØÓеÄÒ»ÏîÑо¿¡£¡£¡£¡£¡£¡£¡£Æ½ÐÐÐÔÊÇÆÀ¹ÀÅäÌåÍŽáʽ²âÊÔÒªÁ죨ligand-binding assay£¬£¬£¬£¬£¬£¬£¬LBA£©ÏàÃé׼ȷÐÔµÄÒªº¦ÊµÑé¡£¡£¡£¡£¡£¡£¡£
ÔÚÕâ¸öʵÑéÖУ¬£¬£¬£¬£¬£¬£¬½«½ÓÄÉÆ½ÐÐÐÔÑо¿£¬£¬£¬£¬£¬£¬£¬¼´Í¨¹ýÆÀ¹ÀÏ¡ÊͶÔÉúÎï»ùÖÊÖÐÄÚÔ´ÐÔ´ý²âÎﶨÁ¿µÄÓ°Ï죬£¬£¬£¬£¬£¬£¬À´±íÊöÒ»¸öÆÊÎöÒªÁìµÄÏàÃé׼ȷÐÔ£¬£¬£¬£¬£¬£¬£¬¿ÉÒÔÆÀ¹ÀµÄ»ù±¾ÌØÕ÷°üÀ¨Ñ¡ÔñÐÔ¡¢»ùÖÊЧӦ¡¢ËùÐèµÄ×îСϡÊͱ¶Êý¡¢¿µ½¡ºÍ»¼²¡ÈËȺµÄÄÚÔ´ÐÔ´ý²âÎïµÄˮƽÒÔ¼°LLOQ¡£¡£¡£¡£¡£¡£¡£±¾ÎĽ«½ÏÁ¿²¢ÌÖÂÛÆÀ¹ÀÖ§³ÖPK¶¨Á¿ÆÊÎöµÄLBAÒªÁìÖÐÒªº¦²ÎÊýµÄÈô¸ÉÒªÁìÒÔ¼°Ã¿ÖÖÒªÁìµÄÓÅÈõµã¡£¡£¡£¡£¡£¡£¡£
LBA¶¨Á¿ÆÊÎöÒªÁ죬£¬£¬£¬£¬£¬£¬ÊÇͨ¹ý½ÏÁ¿ÒÑÖªÒ©ÎïŨ¶ÈµÄУ׼ƷÓëÆäδ֪Ũ¶ÈµÄÉúÎïÑù±¾µÄÃâÒß·´Ó¦»îÐÔ£¨immunoreactivity£©À´²â¶¨ÉúÎïÑù±¾Öдó·Ö×ÓÒ©ÎïµÄŨ¶È¡£¡£¡£¡£¡£¡£¡£¹ØÓÚÒ»¸öÐÔÄÜÓÅÒìµÄLBAÒªÁ죬£¬£¬£¬£¬£¬£¬ÆäУ׼ÇúÏߣ¨ºÏÊʵÄlogistic regressionÄâºÏЧ¹û£©Ó¦¾ßÓÐÆ½ÐÐÐÔ£¬£¬£¬£¬£¬£¬£¬¼´Äܹ»Ö§³ÖÈçϼÙÉ裺×÷Ϊ²âÊÔÊÔ¼ÁµÄ¿¹ÌåÆäÍŽáÌØÕ÷×ã¹»ÏàËÆ¡¢¿ÉÓÃÓڲⶨϡÊÍÁ˵ÄÑù±¾ÖеĴý²âÎïµÄŨ¶È¡£¡£¡£¡£¡£¡£¡£µ¼ÖÂ·ÇÆ½ÐÐÐÔµÄÁ½¸öÖ÷ÒªÒòËØÊÇ£º£¨1£©Ð£×¼²ÎÕÕ£¨±È£©ÎïÖÊÓëδ֪´ý²âÎïÖ®¼äµÄÃâÒßÇ׺ÍÁ¦ÌØÕ÷µÄ²î±ð£¨¶Ô²¶»ñºÍ¼ì²âÊÔ¼Á¶øÑÔ£©£»£»£»£»£»£»£»£»£¨2£©Ð£×¼ÇúÏß»ùÖÊ¡¢ÖÊÁ¿¿ØÖÆÑùÆ·£¨QC£©»ùÖʺÍÑо¿ÈËȺµÄ»ùÖÊÖ®¼ä»ùÖÊЧӦµÄ²î±ð£¨Í¼1£©¡£¡£¡£¡£¡£¡£¡£

¹ØÓÚÖ¼ÔڲⶨÍâÔ´ÐÔÂѰ×Ò©ÎïÒÔÖ§³ÖÒ©´ú¶¯Á¦Ñ§£¨PK£©Ñо¿µÄLBAÒªÁ죬£¬£¬£¬£¬£¬£¬²ÎÕÕ£¨±È£©±ê×¼ÎïÖÊͨ³£ÄÜ»ñµÃÏêϸµÄ±íÕ÷£¬£¬£¬£¬£¬£¬£¬ÇÒ¾ßÓÐÖÜÈ«µÄÆÊÎöÖ¤Ê飨CoA£©¡£¡£¡£¡£¡£¡£¡£ÓÃ×÷У׼ƷµÄ²ÎÕÕ£¨±È£©±ê×¼ÎïÖÊͨ³£Óë´ý²âÎïÏàͬ¡£¡£¡£¡£¡£¡£¡£Íâ¼Ó²î±ðŨ¶ÈµÄ´ý²âÎïÖÆ±¸µÄÖÊÁ¿¿ØÖÆÑùÆ·ÔòÓÃÓÚÆÀ¹À׼ȷ¶È¡¢Ï¸Ãܶȡ¢Ñ¡ÔñÐÔ¡¢Ñ¸ËٶȺÍÏ¡ÊÍÏßÐÔ¶È£¬£¬£¬£¬£¬£¬£¬ÒÔÖ§³Ö×îÖյ͍Á¿ÆÊÎöÒªÁìµÄÑéÖ¤¡£¡£¡£¡£¡£¡£¡£ÃÀ¹úFDAÖ¸Äϲݰ¸¡¢EMAÖ¸ÄϺÍÐÐÒµ¹²Ê¶°×ƤÊéÏêϸÐÎòÁ˾ÙÐÐÕâЩʵÑéµÄÏà¹Ø½¨Òé¡£¡£¡£¡£¡£¡£¡£ÏÖÔÚ£¬£¬£¬£¬£¬£¬£¬ÕâЩ½¨ÒéÔÚÓÃÓÚPK¶¨Á¿ÆÊÎöµÄLBAÒªÁìÑéÖ¤ÖÐÒÑ»ñµÃÆÕ±éµØÔËÓᣡ£¡£¡£¡£¡£¡£
¹ØÓڲⶨÄÚÔ´ÐÔÂѰ×ÖÊ£¬£¬£¬£¬£¬£¬£¬ÈçÉúÎï±ê¼ÇÎbiomarker£©ºÍ¡°ÓÎÀ롱/¡°×Ü¡±Ò©Îï°Ð±êµÄLBAÒªÁìµÄ¿ª·¢ºÍÈÏÖ¤£¬£¬£¬£¬£¬£¬£¬Ïà¹ØÕ½ÂÔ½«²î±ðÓÚPK¶¨Á¿ÆÊÎöÒªÁì¡£¡£¡£¡£¡£¡£¡£ÕâÊÇÓÉÓÚͨ³£²»±£´æ´¿»¯Á˵ġ¢ÍêÈ«±íÕ÷µÄÄÚÔ´ÐÔ²ÎÕÕ£¨±È£©Î£¬£¬£¬£¬£¬£¬ÇÒ²»º¬´ý²âÎïµÄ¿Õȱ»ùÖÊ¿ÉÄÜÒ²²»±£´æ£¬£¬£¬£¬£¬£¬£¬¹ÊÐèÒªÒ»ÖÖÏà¶Ô¶¨Á¿µÄÒªÁì¡£¡£¡£¡£¡£¡£¡£ÓÃÓÚÄÚÔ´ÐÔ´ý²âÎïÈçÉúÎï±ê¼ÇÎïµÄLBAÒªÁìµÄƽÐÐÐÔ½«ÔÚºóÐøÎÄÕÂÖÐ×÷רÃÅÌÖÂÛ£¬£¬£¬£¬£¬£¬£¬¾´Çë¹Ø×¢¡£¡£¡£¡£¡£¡£¡£
×ܶøÑÔÖ®£¬£¬£¬£¬£¬£¬£¬Æ½ÐÐÐÔÑо¿ÊÇͨ¹ýÆÀ¹ÀÏ¡ÊͶÔÉúÎï»ùÖÊÖдý²âÎﶨÁ¿ÆÊÎöµÄÓ°Ï죬£¬£¬£¬£¬£¬£¬À´±íÊöÒ»¸öÆÊÎöÒªÁìÏàÃé׼ȷÐÔ£¨relative accuracy£©µÄÒ»ÏîÒªº¦Ö¸±ê¡£¡£¡£¡£¡£¡£¡£¿£¿£¿£¿£¿£¿ÉÒÔÆÀ¹ÀµÄÏà¹ØÆÊÎöÒªÁìµÄ»ù±¾ÌØÕ÷°üÀ¨Ñ¡ÔñÐÔ¡¢»ùÖÊЧӦ¡¢ËùÐè×îµÍÏ¡Êͱ¶Êý£¨minimum required dilution, MRD£©¡¢¿µ½¡ºÍ»¼²¡ÈËȺÖÐÄÚÔ´ÐÔ´ý²âÎïµÄŨ¶ÈºÍLLOQ¡£¡£¡£¡£¡£¡£¡£
ÔÚÒÑÍùµÄÊ®¶àÄêÖУ¬£¬£¬£¬£¬£¬£¬¿ÆÑ§ÎÄÏ×ÖÐ¾ÍÆ½ÐÐÐÔʵÑé²Ù×÷ºÍÊÊÓñê×¼½ÒÏþÁËÐí¶àÌÖÂÛЧ¹û¡£¡£¡£¡£¡£¡£¡£2003Ä꣬£¬£¬£¬£¬£¬£¬DeSilvaµÈÈ˽¨ÒéʹÓÃÓɼ¸¸öCmaxÑù±¾£¨ÒѲâÑù±¾ÔÙÆÊÎöÑù±¾£©ÖƳɵĻìÏýÑù±¾£¬£¬£¬£¬£¬£¬£¬ÒÔÖ§³ÖPKÒªÁìµÄÑо¿ÖÐÑéÖ¤¡£¡£¡£¡£¡£¡£¡£2011EMAÖ¸ÄϽ¨ÒéʹÓøßŨ¶ÈÑо¿Ñù±¾£¨CmaxÑо¿Ñù±¾£©Ï¡Ê͵½ÖÁÉÙÈý¸öŨ¶ÈÀ´ÆÀ¹ÀPKÒªÁìµÄƽÐÐÐÔ£¬£¬£¬£¬£¬£¬£¬»¹½¨ÒéÅÌËãÏ¡ÊÍÑù±¾Ö®¼äµÄϸÃܶÈÒÔÆÀ¹ÀƽÐÐÐÔ¡£¡£¡£¡£¡£¡£¡£ÓÉÓÚʹÓÃÁËÕæÊµÑù±¾¾ÙÐÐÆ½ÐÐÐÔÑо¿£¬£¬£¬£¬£¬£¬£¬¼´Ñо¿Ñù±¾ÖеĴý²âÎïÒѾ´¦ÓÚÉúÎï»ùÖÊÖУ¬£¬£¬£¬£¬£¬£¬¶ø²»ÊÇÍâ¼Ó´ý²âÎïµ½¿ÕȱÉúÎï»ùÖʶøÌìÉúÑо¿Ñù±¾¡£¡£¡£¡£¡£¡£¡£
Òò´Ë£¬£¬£¬£¬£¬£¬£¬ÔÚijÖÖÒâÒåÉÏÓÃÓÚPK¶¨Á¿ÆÊÎöµÄºÍÓÃÓÚÉúÎï±ê¼ÇÎïµÄLBAÒªÁìÔÚÆ½ÐÐÐÔÑо¿Öд¦ÓÚÏàËÆÖ°Î»¡£¡£¡£¡£¡£¡£¡£ÒÔÊÇ£¬£¬£¬£¬£¬£¬£¬ËäÈ»±¾ÎÄÔ¤ÆÚÖ»ÌÖÂÛÓÃÓÚPK¶¨Á¿ÆÊÎöµÄLBAÒªÁìµÄƽÐÐÐÔ£¬£¬£¬£¬£¬£¬£¬µ«ÏÂÃæµÄÌÖÂÛÍùÍùÒ²Ìáµ½»ò½ÏÁ¿¶þÕß¡£¡£¡£¡£¡£¡£¡£
±¾ÎĽ«Ì½ÌÖ²¢½ÏÁ¿Ïà¹ØÆÀ¹ÀÒªº¦²ÎÊýµÄÒªÁ죬£¬£¬£¬£¬£¬£¬°üÀ¨Æ½ÐÐÐÔʵÑéºÍÆäËü¹Å°åµÄÒªÁ죬£¬£¬£¬£¬£¬£¬ÌÖÂÛÔõÑùʹÓÃÆ½ÐÐÐÔÊý¾ÝÀ´Ö¸µ¼ÆÊÎöÒªÁìµÄ¿ª·¢ÒÔ¼°Ã¿ÖÖÕ½ÂÔµÄÓÅÈõµã¡£¡£¡£¡£¡£¡£¡£
LBA¶¨Á¿²â¶¨±£´æÓÚÉúÎï»ùÖÊÖеĴý²âÎ£¬£¬£¬£¬£¬£¬ÎÞÐèÊÂÏÈÝÍÈ¡¡£¡£¡£¡£¡£¡£¡£ÔÚÀíÏëÇéÐÎÏ£¬£¬£¬£¬£¬£¬£¬²¶»ñ/¼ì²âÊÔ¼ÁӦ͎ᣨ²¢ÇÒ½öÍŽᣩ´ý²âÎ£¬£¬£¬£¬£¬£¬°ü¹ÜÆä²»»áÓëÈÎºÎÆäËüµÄµ°º×±¬·¢½»Ö¯·´Ó¦¡£¡£¡£¡£¡£¡£¡£²»ÐÒµÄÊÇ£¬£¬£¬£¬£¬£¬£¬ÇéÐÎÍùÍù²¢·ÇÔÆÔÆ¡£¡£¡£¡£¡£¡£¡£ÔÚÏÖʵÌìÏÂÖУ¬£¬£¬£¬£¬£¬£¬ÉúÎï»ùÖÊÖеÄÄÚÔ´ÐÔÂѰ׾³£×è¶ÏÊÔ¼ÁÓë´ý²âÎïµÄÍŽᡣ¡£¡£¡£¡£¡£¡£ÄÚÔ´»ùÖÊ×ÌÈÅÎï¿ÉÒÔÌØÒìÐԵػò·ÇÌØÒìÐÔµØÍŽᲶ»ñ/¼ì²âÊÔ¼Á»ò´ý²âÎ£¬£¬£¬£¬£¬£¬Ê¹µÃ²âÊÔÐźÅÔöÌí»òïÔÌ¡£¡£¡£¡£¡£¡£¡£
×î³£¼ûµÄ·ÇÌØÒìÐÔ×ÌÈÅÊÇÓÉÓÚÈÜѪ£¨hemolysis£©¡¢Ö¬·¾ÑªÖ¢£¨lipemia£©¡¢¿¹Äý¼Á£¨anticoagulant£©»òÆäËûС·Ö×ÓÓлú»òÎÞ»úÎïÖʵÄÏ໥×÷ÓÃÔì³ÉµÄ¡£¡£¡£¡£¡£¡£¡£¶ÔPK¶¨Á¿ÒªÁìµÄÌØÒìÐÔ×ÌÈÅ¿ÉÄÜÀ´×ÔÂѰ×Ò©ÎïµÄ½µ½â²úÆ·¡¢ÄÚÔ´ÂѰ׵ÄÀàËÆÎï¡¢ÒìÖÊÐÔ¿¹Ì壨heterophilic antibody£©¡¢ÈË¿¹¶¯ÎÌå¡¢·çʪÒò×Ó¡¢¿ÉÈÜÐÔÅäÌå¡¢¿¹Ò©ÎÌå¡¢¸ß¼ÁÁ¿¹³Ð§Ó¦£¨high-dose hook effect£©µÈ¡£¡£¡£¡£¡£¡£¡£¹ØÓÚDZÔÚµÄ×ÌÈÅÎïͨ³£Ã»ÓбíÕ÷ÓÅÒìµÄ²ÎÕÕ£¨±È£©Îï¿ÉÓ㬣¬£¬£¬£¬£¬£¬²¢ÇÒͨ³£²»ÖªµÀ×ÌÈÅÎïµÄÐÔ×Ó£¬£¬£¬£¬£¬£¬£¬Òò¶øÎÞ·¨Ö±½Ó²âÊÔËùÓÐDZÔÚ×ÌÈÅÎï¡£¡£¡£¡£¡£¡£¡£
¹Å°åÉÏ£¬£¬£¬£¬£¬£¬£¬»áÔÚÒªÁ쿪·¢½×¶Îͨ¹ýÍâ¼Ó´ý²âÎï/½ÓÄÉÂÊʵÑéÀ´ÆÀ¹À»ùÖÊЧӦ¡£¡£¡£¡£¡£¡£¡£ÈôÊÇÖÆ±¸±ê×¼ÇúÏߵĻùÖÊÓëÑù±¾»ùÖÊÏàͬ£¨ÀýÈçÓë´ó´ó¶¼PK¶¨Á¿ÒªÁìÒ»Ö£©£¬£¬£¬£¬£¬£¬£¬Ôò¶þÕߵĻùÖÊЧӦͨ³£ÏàËÆ¡£¡£¡£¡£¡£¡£¡£ÓÅ»¯»ùÖʵÄÑ¡Ôñ¸ü¶àÊÇΪÁËÌá¸ßѸËÙ¶È£¨sensitivity£©£¬£¬£¬£¬£¬£¬£¬¶ø²»ÊÇÌá¸ß׼ȷ¶È£¨absolute accuracy£©¡£¡£¡£¡£¡£¡£¡£¹ØÓÚ´ó´ó¶¼ÐèÒªÌæ»»»ùÖʵIJⶨÄÚÔ´ÐÔ´ý²âÎïµÄLBAÒªÁ죬£¬£¬£¬£¬£¬£¬ÐèҪʹÓÃÌæ»»»ùÖÊËùÖÆ±¸µÄ±ê×¼ÇúÏߣ¬£¬£¬£¬£¬£¬£¬ÅÌËãoverspiked matrix control samplesÖдý²âÎïµÄŨ¶È£¬£¬£¬£¬£¬£¬£¬ÒÔÆÀ¹À¾øÃé׼ȷ¶È¡£¡£¡£¡£¡£¡£¡£¿ÉÊÇ£¬£¬£¬£¬£¬£¬£¬µ±×ÔÈ»µÄ¿Õȱ»ùÖʲ»¿Éʵʱ£¬£¬£¬£¬£¬£¬£¬ÔòÐèÌØÊâÉóÉ÷¡£¡£¡£¡£¡£¡£¡£ÓÉÓÚ×ÔÈ»»ùÖÊÖеÄÄÚÔ´ÐÔ´ý²âÎïµÄŨ¶ÈÊÇʹÓÃÌæ»»»ùÖʵıê×¼ÇúÏßËù²â¶¨µÄ£¬£¬£¬£¬£¬£¬£¬Òò´ËÎÞ·¨°ü¹Ü´ËÀà²â¶¨Ð§¹ûµÄ¾øÃé׼ȷ¶È£¬£¬£¬£¬£¬£¬£¬ÕâÊÇÓÉÓÚDZÔڵĻùÖÊЧӦ²î±ðºÍDZÔڵļì²âÒªÁìѸËٶȵÄÏÞÖÆ¡£¡£¡£¡£¡£¡£¡£
ƽÐÐÐÔʵÑéÓÐÖúÓÚÃ÷È·¸ÃÆÊÎöÒªÁìµÄÏàÃé׼ȷÐÔ£¨relative accuracy£©¡£¡£¡£¡£¡£¡£¡£ÕâÊÇͨ¹ý»æÖƲâÊÔÐźÅÓëÏ¡Êͱ¶Êý»òŨ¶ÈµÄ¹ØÏµÍ¼£¬£¬£¬£¬£¬£¬£¬ÒÔÆÀ¹ÀÏà¶Ô¾«¶È£¬£¬£¬£¬£¬£¬£¬´Ó¶øÆÀ¹À¸ÃÒªÁìµÄ»ùÖÊЧӦ¡£¡£¡£¡£¡£¡£¡£´¦Öóͷ£ÔʼÊý¾ÝÓм¸ÖÖ²î±ðµÄÒªÁì¡£¡£¡£¡£¡£¡£¡£ÕâЩҪÁ콫ÔÚ"ƽÐÐÐÔ¡¢Ï¡ÊÍÏßÐÔºÍÑ¡ÔñÐÔ"µÄÕ½ÚÖÐÌÖÂÛ¡£¡£¡£¡£¡£¡£¡£Ã¿¸öÑù±¾µÄ×îÖÕÇúÏßÓ¦¸Ã·´Ó¦Á˲âÊÔÊÔ¼Á¿´´ý²âÎïºÍ»ùÖÊ×ÌÈÅÎïµÄ×ÛºÏÇ׺ÍÁ¦£¨combined binding affinity£©¡£¡£¡£¡£¡£¡£¡£Òò´Ë£¬£¬£¬£¬£¬£¬£¬Æ½ÐÐÐÔµÄȱʧ¿ÉÄÜÊÇ»ùÖÊ×ÌÈű£´æµÄ±ê¼Ç¡£¡£¡£¡£¡£¡£¡£
±ðµÄ£¬£¬£¬£¬£¬£¬£¬Í¨¹ý×ÐϸÑо¿Æ½ÐÐÐÔÊý¾ÝµÄϸ½ÚºÍÇ÷ÊÆ£¬£¬£¬£¬£¬£¬£¬ÒªÁ쿪·¢Ö°Ô±¿ÉÒÔ·¢Ã÷×ÌÈÅÀàÐ͵ÄÏà¹ØÏßË÷£¬£¬£¬£¬£¬£¬£¬ËæºóËõС¿ÉÄÜÒýÆð»ùÖÊЧӦµÄÎïÖʹæÄ£¡£¡£¡£¡£¡£¡£¡£ÀýÈ磬£¬£¬£¬£¬£¬£¬ÈôÊÇ¿ÉÒÔͨ¹ýÔöÌíÏ¡Êͱ¶ÊýÀ´»º½â·ÇƽÐÐÐÔ£¬£¬£¬£¬£¬£¬£¬Ôò¿ÉÄܱ¬·¢ÁË·ÇÌØÒìÐÔÍŽᣬ£¬£¬£¬£¬£¬£¬¿ÉÒÔÔöÌí¸ÃÒªÁìµÄMRD»òÓÅ»¯ÑùÆ·Ï¡ÊͼÁ£¨ÀýÈçÌí¼Ó×èÖͼÁ¡¢Ï´µÓ¼Á¡¢Ñεȣ©À´Ïû³ý×ÌÈÅ¡£¡£¡£¡£¡£¡£¡£Ïà·´£¬£¬£¬£¬£¬£¬£¬ÈôÊDz»¿ÉÏ¡Ê͵ô»ùÖÊЧӦ£¬£¬£¬£¬£¬£¬£¬ÔòÓпÉÄÜÊÇÌØÒìÐÔµÄ×ÌÈÅ¡£¡£¡£¡£¡£¡£¡£ÒÖÖÆ»òÔöǿ͎ᷴӦ£¨binding reaction£©¿ÉÒÔ½øÒ»²½Ö¸Ê¾¿ÉÄÜÒýÆð×ÌÈŵÄÍŽáλµã¡£¡£¡£¡£¡£¡£¡£¿£¿£¿£¿£¿£¿ÉÒÔ̽Ë÷ʶ±ð²î±ð±íλµÄеÄÒªº¦ÊÔ¼Á£¬£¬£¬£¬£¬£¬£¬ÔöÌíÑù±¾Ô¤´¦Öóͷ£°ì·¨£¨ÀýÈ磬£¬£¬£¬£¬£¬£¬¼îÐÔ´¦Öóͷ£¡¢Ëá´¦Öóͷ£»òÝÍÈ¡£¡£¡£¡£¡£¡£¡£©£¬£¬£¬£¬£¬£¬£¬»òÌíÔöÇ¿Á¦Ï´µÓ¼Á£¨strong detergent£©£¬£¬£¬£¬£¬£¬£¬ÒÔÏû³ý´ËÀà×ÌÈÅ¡£¡£¡£¡£¡£¡£¡£
Ñ¡ÔñÐÔÊÇÆÊÎöÒªÁìµÄÒ»ÖÖÄÜÁ¦£¬£¬£¬£¬£¬£¬£¬¼´ÔÚÑù±¾Öб£´æÆäËûÒòËØÇéÐÎÏ£¬£¬£¬£¬£¬£¬£¬¶¨Á¿µØ²â¶¨´ý²âÎïµÄÄÜÁ¦¡£¡£¡£¡£¡£¡£¡£Éè¼ÆÓÅÒìµÄLBAÓ¦¸ÃÄܹ»×¼È·µØ²â¶¨´ó´ó¶¼ÊÜÊÔÕßÑù±¾ÖеĴý²âÎ£¬£¬£¬£¬£¬£¬¶ø²»»áÊܵ½ÆæÒìµÄ¸öÌå»ùÖʵÄ×ÌÈÅ¡£¡£¡£¡£¡£¡£¡£Æ¾Ö¤FDAÖ¸Äϲݰ¸¡¢EMAÖ¸ÄÏºÍ°×Æ¤Ê飬£¬£¬£¬£¬£¬£¬Ó¦¸ÃÍâ¼ÓÏ൱ÓÚLLOQ»òÖÜΧŨ¶ÈµÄ´ý²âÎïµ½ÖÁÉÙ10¸öÅú´ÎµÄÈËÌå¸öÌå»ùÖÊ£¨¶¯Îï6¸ö£©ÖУ¬£¬£¬£¬£¬£¬£¬ÓÃÒÔÆÀ¹ÀÑ¡ÔñÐÔ¡£¡£¡£¡£¡£¡£¡£ÏÖÔÚ£¬£¬£¬£¬£¬£¬£¬´ËÒªÁìÊÊÓÃÓÚPKÑùÌìÖ°ÎöÒªÁìµÄî¿ÏµÑéÖ¤¡£¡£¡£¡£¡£¡£¡£
ÔÚÀíÏëÇéÐÎÏ£¬£¬£¬£¬£¬£¬£¬Ó¦¸ÃʹÓÃÕý³£ºÍ/»ò»¼²¡µÄµ¥Ð¡ÎÒ˽¼ÒÔ´Ñù±¾¾ÙÐÐÆ½ÐÐÐÔʵÑé¡£¡£¡£¡£¡£¡£¡£ÆäÖдӿɿ¿µÄȪԴ£¨ÀýÈç´ÓÒ½Ôº»ñµÃµÄÑù±¾£©»ñµÃµÄ²¢´øÓÐÍêÕûµÄ»¼ÕßÒ½ÁƼͼºÍÍêÕûµÄÑùÆ·Öü´æ¼Í¼µÄÐÂÏÊÑù±¾Ó¦µ±»ñµÃÓÅÏÈ˼Á¿£¬£¬£¬£¬£¬£¬£¬»òÕßÒ²¿ÉÒÔʹÓôÓÉÌҵȪԴ¹ºÖõÄÑù±¾£¬£¬£¬£¬£¬£¬£¬¿ÉÊÇӦ˼Á¿µ½Ëù¹º»ùÖʵÄÎȹÌÐԺͿɿ¿ÐÔ¡£¡£¡£¡£¡£¡£¡£
ͨ³££¬£¬£¬£¬£¬£¬£¬Ï¡ÊÍÑù±¾µÄ»ØÅÌËãŨ¶È¿ÉÓÃÓÚÆÀ¹À¶¨Á¿ÆÊÎöÒªÁìµÄƽÐÐÐÔ¡£¡£¡£¡£¡£¡£¡£StevensonºÍPurushothama½øÒ»²½½¨Ò飬£¬£¬£¬£¬£¬£¬ÆÊÎöÖ°Ô±¿É»æÖÆÏ¡Êͺóµ÷½âµÄŨ¶È£¨dilution-adjusted concentration£©Óë¶à¸öСÎÒ˽¼ÒÑù±¾Ï¡Ê͵ÄʾÒâͼ£¬£¬£¬£¬£¬£¬£¬Õâ¿ÉÒÔ×ÊÖúÉ趨ҪÁìµÄMRD²¢ÆÀ¹ÀÒªÁìµÄÑ¡ÔñÐÔ¡£¡£¡£¡£¡£¡£¡£
MRDÉèÖÃÓ¦µ±Ê¹µÃ´ó´ó¶¼ÑùÆ·ÔÚÆÊÎöÒªÁìµÄ¶¨Á¿¹æÄ£ÄÚ£¬£¬£¬£¬£¬£¬£¬²¢ÇÒ°ü¹ÜMRDÒÔÍâµÄ¶à´ÎÏ¡ÊÍÈÔÈ»ÄÜ»ñµÃ׼ȷµÄЧ¹û¡£¡£¡£¡£¡£¡£¡£Å·ÖÞÉúÎïÆÊÎöÂÛ̳רÌâС×é×ܽáÁË´¦Öóͷ£²¢ÐÐÊý¾ÝµÄÌæ»»ÒªÁì¡£¡£¡£¡£¡£¡£¡£ÕâЩҪÁì°üÀ¨»æÖÆlog[΢¿×ÄڲⶨŨ¶È]ÓëÏ¡Êͱ¶ÊýµÄ¹ØÏµÍ¼¡¢Ï¡Êͺóµ÷½âµÄŨ¶ÈÓëÏ¡Êͱ¶ÊýµÄ¹ØÏµÍ¼¡¢Ï¡Ê͵÷½âµÄÏà¶ÔÎó²î£¨dilution-adjusted relative error£©ÓëÏ¡Êͱ¶ÊýµÄ¹ØÏµÍ¼ÒÔ¼°log[΢¿×ÄÚŨ¶È]Óëlog[1/Ï¡Êͱ¶Êý] µÄ¹ØÏµÍ¼¡£¡£¡£¡£¡£¡£¡£ÕâЩ»ùÓÚ»ØËãŨ¶ÈµÄÒªÁìÔÊÐíÒªÁ쿪·¢ÈËÔ±¸ù¾ÝÔ¤ÏÈÉ趨µÄ½ÓÊܱê×¼À´ÆÀ¹À¸ÃÒªÁìµÄƽÐÐÐÔ¡£¡£¡£¡£¡£¡£¡£
¶ÔÏà¹ØÊý¾Ý¾ÙÐÐÊÊÍâµØÚ¹ÊÍÊý¾ÝÓÐÖúÓÚ»ñÈ¡ÓÐÀûÐÅÏ¢¡£¡£¡£¡£¡£¡£¡£ÀýÈçÆ½ÐÐÐÔȱʧ¿ÉÒÔ´ÓÁ½¸ö·½ÃæÀ´Ú¹ÊÍ£º£¨1£©Ñù±¾Ö®¼äȱ·¦Æ½ÐÐÐÔ´ú±í»ùÖÊЧӦºÍÊÔ¼ÁµÄÑ¡ÔñÐÔ£¨Ñ¡ÔñÐÔ£©ÎÊÌ⣻£»£»£»£»£»£»£»£¨2£©Ð£×¼Æ·ºÍÑù±¾Ö®¼äȱ·¦Æ½ÐÐÐÔ£¬£¬£¬£¬£¬£¬£¬¼´ÈôÊÇËùÓÐÑùÄÚÇ黥ƽÐе«²»Æ½ÐÐÓÚУ׼ÇúÏߣ¬£¬£¬£¬£¬£¬£¬Ôò´ú±í»ùÖÊЧӦ£¬£¬£¬£¬£¬£¬£¬»ò²ÎÕÕ£¨±È£©ÎïµÄÌØÒìÐÔ£¨specificity£©ÎÊÌ⣬£¬£¬£¬£¬£¬£¬»òÁ½ÕßÇéÐζ¼ÓС£¡£¡£¡£¡£¡£¡£²ÎÕÕ£¨±È£©ÎïµÄÌØÒìÐÔ£¨specificity£©ÎÊÌâÔò˵Ã÷²ÎÕÕ£¨±È£©ÎïµÄÖÊÁ¿£¨quality£©±£´æÎÊÌâ¡£¡£¡£¡£¡£¡£¡£
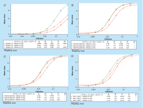
ͼ2ÏÔʾÁËÆ¾Ö¤StevensonºÍPurushothamaµÄ½¨Ò飬£¬£¬£¬£¬£¬£¬¶Ô¿ÉÈÜÐÔBCMA£¨sBCMA£©ÒªÁì°¸ÀýÑо¿Êý¾ÝµÄ´¦Öóͷ£¡£¡£¡£¡£¡£¡£¡£ÔÚ±¾°¸ÀýÑо¿ÖУ¬£¬£¬£¬£¬£¬£¬Ò»Á¬Ï¡ÊÍ10¸öÕý·²ÈËÀàѪÇåÑù±¾£¬£¬£¬£¬£¬£¬£¬Ê¹ÓÃ1%ţѪÇå°×ÂѰף¨BSA£©Á×ËỺ³åÑÎË®£¨PBS£©»º³åÒº£¬£¬£¬£¬£¬£¬£¬»ò1%BSA PBS¼Ó0.50%£¨v/v£©Triton X-100»º³åÒº¡£¡£¡£¡£¡£¡£¡£Ð£×¼ÇúÏß»®·ÖÔÚ1%BSA PBS»º³åÒºÒÔ¼°1%BSA PBS¼Ó0.50%£¨v/v£©Triton X-100»º³åÒºÖÐÖÆ±¸¡£¡£¡£¡£¡£¡£¡£È»ºó»æÖÆÏ¡Êͺóµ÷½âµÄŨ¶ÈÓë[1/Ï¡Êͱ¶Êý]µÄ¹ØÏµÍ¼£¬£¬£¬£¬£¬£¬£¬ÒÔÆÀ¹ÀÒªÁìµÄƽÐÐÐÔ¡£¡£¡£¡£¡£¡£¡£

ÕâЩÊý¾ÝÅú×¢£¬£¬£¬£¬£¬£¬£¬Ê¹ÓÃ1% BSA PBS»º³åÒº×÷ÎªÌæ»»»ùÖÊʱ£¬£¬£¬£¬£¬£¬£¬´ó´ó¶¼ÊÜÊÔÕßµÄÑù±¾Ã»ÓÐµÖ´ïÆ½ÐÐÐÔ£¨Í¼2A-B£©¡£¡£¡£¡£¡£¡£¡£È»¶ø£¬£¬£¬£¬£¬£¬£¬Ê¹ÓÃ1% BSA PBS¼Ó0.50%£¨v/v£©Triton X-100»º³åÒºÔÚ1£º27»ò¸ü´óÏ¡Êͱ¶Êýʱ£¬£¬£¬£¬£¬£¬£¬ÔòÏÔʾÁËÆ½ÐÐÐÔ£¨Í¼2C-D£©¡£¡£¡£¡£¡£¡£¡£
µ±Ð£×¼ÇúÏß²»±£´æ»òÓëÑùÆ·²»Æ½ÐÐʱ£¬£¬£¬£¬£¬£¬£¬ÍêÕûºÍÏ¡ÊͺóÑù±¾µÄ»ØËãŨ¶ÈҪô²»±£´æ£¬£¬£¬£¬£¬£¬£¬ÒªÃ´½û¾øÈ·¡£¡£¡£¡£¡£¡£¡£ÒÔÊÇ£¬£¬£¬£¬£¬£¬£¬Ê¹ÓÃÒÀÀµÓÚ»ØËãŨ¶ÈÒÔÆÀ¹ÀÑù±¾Ö®¼äƽÐÐÐÔµÄÒªÁì¿ÉÄÜ»áµÃ³öÓÐÎóµ¼ÐԵĽáÂÛ£¬£¬£¬£¬£¬£¬£¬½¨ÒéÖ±½Ó´ÓÆÊÎöÒÇÆ÷»ñÈ¡Ôʼ²âÊÔÐźÅÒÔÆÀ¹ÀÑù±¾µÄƽÐÐÐÔ¡£¡£¡£¡£¡£¡£¡£
¹ØÓÚLBA¶¨Á¿ÒªÁ죬£¬£¬£¬£¬£¬£¬²âÊÔÐźÅÓëŨ¶È/Ï¡Êͱ¶ÊýÖ®¼äµÄÏà¹ØÐÔͨ³£²»ÊÇÏßÐԵġ£¡£¡£¡£¡£¡£¡£Òò´Ë£¬£¬£¬£¬£¬£¬£¬ÏßÐÔ¹ØÏµÍ¼²»¿É׼ȷ·´Ó¦Ñù±¾Ö®¼äµÄƽÐÐÐÔ¡£¡£¡£¡£¡£¡£¡£½¨ÒéʹÓüÓȨ»òÎÞ¼ÓȨµÄ4»ò5²ÎÊýlogistic»Ø¹é£¨4PL»ò5PL£©Ä£×Ó£¬£¬£¬£¬£¬£¬£¬ÒÔʵÏÖ×îС·½²îµÄ×î¼ÑÇúÏßÄâºÏ¡£¡£¡£¡£¡£¡£¡£´ÓͼÖÐÖ±½Ó¿ÉÒÔ¿´µ½Ã¿¸öÑù±¾Ï¡ÊÍÇúÏߵį½ÐйØÏµ£¬£¬£¬£¬£¬£¬£¬²¢¿ÉÒÔÆÀ¼ÛÑù±¾Ö®¼äµÄƽÐÐÐÔ¡£¡£¡£¡£¡£¡£¡£Ò»¸ö¾ÖÏÞÊDz»ÇåÎúÈç×÷Éõ"Ôʼ²âÊÔÐźÅ"ÒªÁìÉèÖÃÀο¿µÄ½ÓÊܱê×¼¡£¡£¡£¡£¡£¡£¡£Ã¿¸öÑù±¾µÄ"B"²ÎÊý£¨"B"ÌåÏÖ4PLºÍ5PLµÄÏ£¶ûÇúÏßбÂÊ£©¿ÉÓÃÓÚÆÀ¹ÀÒªÁìÆ½ÐÐÐÔ¡£¡£¡£¡£¡£¡£¡£Ò²¿ÉÒÔ½øÒ»²½ÆÀ¹À²¢Ó¦Óøü¶àµÄͳ¼ÆÒªÁ죬£¬£¬£¬£¬£¬£¬ÒÔ±ã¸üºÃµØÚ¹ÊÍÊý¾Ý¡£¡£¡£¡£¡£¡£¡£
ͼ3ÑÝʾÁËÔõÑùʹÓá°Ôʼ²âÊÔÐźš±¾ÙÐÐÊý¾Ý´¦Öóͷ££¬£¬£¬£¬£¬£¬£¬±¾Í¼Ê¹ÓÃÁËͳһ¸ösBCMA°¸ÀýÑо¿ÖеÄÊý¾Ý£¬£¬£¬£¬£¬£¬£¬»æÖÆÁË10¸öÑù±¾µÄ¹âÃܶÈÓë[1/Ï¡Êͱ¶Êý]µÄ¹ØÏµÍ¼¡£¡£¡£¡£¡£¡£¡£Ð£×¼ÇúÏߵĻعéÄ£×ÓÊÇ4PL£¬£¬£¬£¬£¬£¬£¬ÓɲâÊÔÒÇÆ÷Èí¼þSoftMax? ProÍê³É»Ø¹éÆÊÎö¡£¡£¡£¡£¡£¡£¡£ÊµÑéʹÓÃ1% BSA PBS»º³åÒº×÷ÎªÌæ»»»ùÖÊ£¨Í¼3A-B£©Ê±£¬£¬£¬£¬£¬£¬£¬Õâ10¸öÑù±¾µÄB²ÎÊýµÄ¹æÄ£ÊÇ´Ó0.33µ½1.11²»µÈ£¬£¬£¬£¬£¬£¬£¬¶øÊ¹ÓÃ1%BSA PBS¼ÓÉÏ0.50%£¨v/v£©Triton X-100 »º³åÒº£¨Í¼3C-D£©×÷ÎªÌæ»»»ùÖÊʱ£¬£¬£¬£¬£¬£¬£¬B²ÎÊýµÄ¹æÄ£Îª1.25µ½1.46¡£¡£¡£¡£¡£¡£¡£ÕâЩÊý¾ÝÅú×¢£¬£¬£¬£¬£¬£¬£¬ÔÚÑù±¾Ï¡ÊͼÁ£¨sample diluent£©ÖмÓÈë0.50%£¨v/v£©Triton X-100£¬£¬£¬£¬£¬£¬£¬¼õÇáÁËÑù±¾µÄ»ùÖÊЧӦ²¢¸ÄÉÆÁËÒªÁìµÄƽÐÐÐÔ¡£¡£¡£¡£¡£¡£¡£

"ÔʼÐźÅ"ÒªÁìµÄ½øÒ»²½Ó¦ÓÃÊÇ¿ÉÒÔºÜÇáËɵØÓÅ»¯»º³åÒº£¬£¬£¬£¬£¬£¬£¬¶ø²»ÐèÒªÔÚÿ¸ö²î±ðµÄ»º³åÒºÖÐÖÆ±¸Ò»ÌõУ׼ÇúÏß¡£¡£¡£¡£¡£¡£¡£Í¼4ÑÝʾÁËʹÓÃ"Ôʼ²âÊÔÐźÅ"ÒªÁìÎªÌæ»»»ùÖʵÄÓÅ»¯£¬£¬£¬£¬£¬£¬£¬½ø¶ø´¦Öóͷ£Êý¾Ý¡£¡£¡£¡£¡£¡£¡£Ê¹ÓÃ1%BSA PBS»º³åÒºÒ»Á¬Ï¡ÊÍ3¸öÕý·²ÈËѪÇåÑù±¾£¬£¬£¬£¬£¬£¬£¬Ï¡ÊͼÁÖв»º¬Triton X-100£¬£¬£¬£¬£¬£¬£¬È»ºó»®·Ö¼ÓÈë0.25¡¢0.50ºÍ1.00%£¨v/v£©µÄTriton X-100¡£¡£¡£¡£¡£¡£¡£ËùÓÐÏ¡Ê͵ÄÑùÆ·¶¼ÔÚͳһ΢¿×°åÉÏÆÊÎö£¬£¬£¬£¬£¬£¬£¬ÎÞÐèÌí¼ÓУ׼ÇúÏß¡£¡£¡£¡£¡£¡£¡£ÔÙʹÓùâѧÃܶÈÓë[1/dilution]ÇúÏß¹ØÏµÍ¼ÆÀ¼Û¸ÃÒªÁìµÄƽÐÐÐÔ¡£¡£¡£¡£¡£¡£¡£Êý¾ÝÅú×¢£¬£¬£¬£¬£¬£¬£¬Ìí¼ÓÁËTriton X-100µÄ3×éÑù±¾ÆäƽÐÐÐÔ¶¼»ñµÃÁËÌá¸ß¡£¡£¡£¡£¡£¡£¡£×îÖÕ£¬£¬£¬£¬£¬£¬£¬1%BSA PBS¼ÓÉÏ0.50%£¨v/v£©Triton X-100»º³åÒº±»Ñ¡ÎªÌæ»»»ùÖÊ£¬£¬£¬£¬£¬£¬£¬ÒÔ¸üºÃµØÆÀ¹ÀÒªÁìµÄÎȽ¡ÐÔ¡£¡£¡£¡£¡£¡£¡£

ÓÉÓÚΪ"ÔʼÐźÅ"ÉèÖÃÀο¿µÄ½ÓÊܱê×¼µÄÒªÁìÉв»È·¶¨£¬£¬£¬£¬£¬£¬£¬Òò´ËÔÚ½â¾ö·ÇƽÐÐÐÔÎÊÌâºó£¬£¬£¬£¬£¬£¬£¬Ó¦Ê¹ÓÃ"Ï¡Ê͵÷½âŨ¶Èdilution-adjusted concentration¡¯approach "ÒªÁìÀ´È·ÈϸÃÒªÁìµÄƽÐÐÐÔ£º×ÝÈ»ÓÃÓëÑù±¾Ï¡ÊÍ»º³åÒºÏàͬµÄ»º³åÒºÀ´ÖƱ¸Ð£×¼ÇúÏß¡£¡£¡£¡£¡£¡£¡£
Ö»¹ÜÆäÓŵãÏÔ¶øÒ×¼û£¬£¬£¬£¬£¬£¬£¬µ«Ê¹ÓÃÆ½ÐÐÐÔʵÑéÀ´ÆÀ¹ÀÒªÁìµÄÑ¡ÔñÐÔÏÔȻҲ±£´æ×ÅÌôÕ½£º²¢·Ç×ÜÄÜ»ñµÃ×ã¹»¶àÇÒº¬ÓиßŨ¶ÈÄÚÔ´ÐÔ´ý²âÎïµÄÑù±¾¡£¡£¡£¡£¡£¡£¡£ÁíÒ»ÖÖÒªÁìÊÇ£º¶Ô¶à¸ö¼ÓÈë±ê×¼´ý²âÎïµÄµ¥¸öÑù±¾¾ÙÐÐÏ¡ÊÍÏßÐÔ¶ÈʵÑ飬£¬£¬£¬£¬£¬£¬ÒÔÆÀ¹ÀÒªÁìµÄÑ¡ÔñÐÔ¡£¡£¡£¡£¡£¡£¡£¼Ó±êÑùÆ·µÄÕý³£Å¨¶È¿ÉÉèÖÃΪÄÚÔ´ÐÔˮƽ¼ÓÉÏÍâ¼Ó´ý²âÎïµÄŨ¶È¡£¡£¡£¡£¡£¡£¡£»£»£»£»£»£»£»£»òÕß¼Ó±êŨ¶È¿ÉÒÔÖ±½ÓÓÃ×÷±ê³ÆÅ¨¶È£¬£¬£¬£¬£¬£¬£¬ÔÚ¼õÈ¥ÄÚÔ´ÐÔŨ¶È£¨Æ«ÖÃÅÌËãbias calculation£©ºó£¬£¬£¬£¬£¬£¬£¬¿ÉÒÔ»ñµÃ׼ȷµÄ²â¶¨Å¨¶È¡£¡£¡£¡£¡£¡£¡£Õâ¸ö¿´·¨ºÍÊý¾ÝÆÀÔ¤Õ½ÂÔÓ¦¸ÃÓëÆ½ÐÐʵÑéÖÐËùʹÓõÄÕ½ÂÔÏàͬ¡£¡£¡£¡£¡£¡£¡£
ÆäËûƽÐÐʵÑéµÄÌôÕ½¿ÉÄܰüÀ¨£ºµ±ÐèÒªÌØÊâ»ùÖÊÀàÐÍ£¨ÈçÄÔ¼¹Òº¡¢×éÖ¯ÔȽ¬£©»ò»ùÖÊÎïÖÖ£¨ÈçСÊó£©Ê±£¬£¬£¬£¬£¬£¬£¬ÓÐÏ޵ĿÉÓÃСÑù±¾Ìå»ý¿ÉÄÜȱ·¦ÒÔÔÊÐí¾ÙÐжà´ÎÏ¡Êͺó¾ÙÐÐÉúÎïÆÊÎö¡£¡£¡£¡£¡£¡£¡£±ðµÄ£¬£¬£¬£¬£¬£¬£¬Ã»ÓÐͳһµÄÒªÁìΪÿ¸öÑù±¾ÉèÖÃ±ê³ÆÅ¨¶È£¬£¬£¬£¬£¬£¬£¬²¢ÆÀ¹ÀÒªÁìµÄƽÐÐÐÔ¡£¡£¡£¡£¡£¡£¡£±ê³ÆÅ¨¶È¿ÉÒÔÉèÖÃΪÀ´×Ô×î´óÏ¡Êͱ¶Êý£¬£¬£¬£¬£¬£¬£¬ÇÒÆäŨ¶È¸ßÓÚLLOQµÄMRDÑù±¾£¬£¬£¬£¬£¬£¬£¬»òÕßÊÇÏÔʾ³öƽÐÐÐÔµÄËùÓÐÏ¡ÊͺóŨ¶ÈµÄƽ¾ùÖµ¡£¡£¡£¡£¡£¡£¡£Ò²¿ÉÒÔͨ¹ýÅÌËãÿ¸öÏ¡ÊͺóŨ¶ÈÓë±ê³ÆÅ¨¶ÈµÄ°Ù·Ö±ÈÎó²î£¬£¬£¬£¬£¬£¬£¬»òÕßËùÓÐÏ¡ÊͺóŨ¶ÈµÄ°Ù·Ö±ÈCV£¨%CV£©ÆÀ¹ÀƽÐÐÐÔ¡£¡£¡£¡£¡£¡£¡£
ÌØÒìÐÔÊDzâÊÔÓÃÒªº¦ÊÔ¼Á£¨ÀýÈ翹Ìå£©Çø·Ö´ý²âÎïºÍÆäËûÒòËØµÄÄÜÁ¦¡£¡£¡£¡£¡£¡£¡£LBAÕÉÁ¿µÄÊÇÍŽáÐÔ·´Ó¦»îÐÔ£¬£¬£¬£¬£¬£¬£¬¶ø²»ÊÇÖ±½Ó²â¶¨ÖÊÁ¿¡£¡£¡£¡£¡£¡£¡£ÈκÎÄܹ»ÓëÒªº¦ÊÔ¼ÁÍŽáµÄÎïÖʶ¼¿ÉÒÔÌìÉú²âÊÔÐźţ¬£¬£¬£¬£¬£¬£¬ÆñÂÛÆäÌØÒìÐÔºÍÇ׺ÍÁ¦ÔõÑù¡£¡£¡£¡£¡£¡£¡£ÕâÊÇËùÓÐLBA¶¼»á±£´æµÄÌØÒìÐԵĹÌÓÐÎÊÌâ¡£¡£¡£¡£¡£¡£¡£´ó´ó¶¼LBAÒªÁìÌØÒìÐÔ²âÊÔµÄÄ¿µÄ²¢·ÇΪÁ˼ì²â¾ø¶ÔµÄÌØÒìÐÔ£¬£¬£¬£¬£¬£¬£¬¶øÊÇΪµÖ´ïÔ¤ÆÚµÄÓ¦ÓÃÄ¿µÄ£¬£¬£¬£¬£¬£¬£¬ÌṩÓйر»²âÎïµÄÐÅÏ¢¡£¡£¡£¡£¡£¡£¡£
LBAÒªÁìµÄÌØÒìÐÔÈ¡¾öÓÚÒªº¦ÊÔ¼ÁµÄÌØÒìÐÔ¡£¡£¡£¡£¡£¡£¡£ÌØÒìÐÔÊÔ¼ÁÐèÒªÔÚÆäËûÊÖÒÕ£¨Èçwestern blot¡¢surface plasmon resonance¡¢HPLC¡¢LC-MS/MSµÈ£©µÄÐÖúÏ£¬£¬£¬£¬£¬£¬£¬¾ÙÐÐÉè¼Æ¡¢È·ÈϺÍÑ¡Ôñ¡£¡£¡£¡£¡£¡£¡£Ä¿½ñµÄÌØÒìÐÔ²âÊԼƻ®£¬£¬£¬£¬£¬£¬£¬½ÓÄÉÁËѧϰ-È·ÈϵÄÒªÁì¡£¡£¡£¡£¡£¡£¡£ÆÊÎöÒªÁìµÄÌØÒìÐÔÊÇͨ¹ýÅÌËãʹÓÃÍâ¼ÓÁËÖÖÖÖÐÎʽµÄDZÔÚ½»Ö¯·´Ó¦ÎïµÄÑù±¾µÄ׼ȷÐÔÀ´ÆÀ¹ÀµÄ¡£¡£¡£¡£¡£¡£¡£¿ÉÊÇÕâÊǼÙÉèÔÚ×ÌÈÅÎïÖÊÊÇÒÑÖªµÄÌõ¼þÏ£¬£¬£¬£¬£¬£¬£¬ÒÔ»ùÖÊ»ò´¿»¯ÎïµÄÐÎʽ¶øÌṩµÄ¡£¡£¡£¡£¡£¡£¡£
ƽÐÐÐÔʵÑé¿ÉÒÔ¼ä½ÓµØÆÀ¹ÀÆÊÎöÒªÁìµÄÌØÒìÐÔ¡£¡£¡£¡£¡£¡£¡£ÔÚÒªÁìÓÅ»¯ºó£¬£¬£¬£¬£¬£¬£¬ÈôÊÇÔÚÑù±¾ÄÚÒÔ¼°Ñù±¾ºÍУ׼ƷÇúÏßÖ®¼ä²»¿ÉÈ¡µÃƽÐÐÐÔ£¬£¬£¬£¬£¬£¬£¬ÔòÒªº¦ÊÔ¼ÁµÄÌØÒìÐÔÓ¦ÊÓΪ¿ÉÒÉ¡£¡£¡£¡£¡£¡£¡£»£»£»£»£»£»£»£»»¾ä»°Ëµ£¬£¬£¬£¬£¬£¬£¬ÔÚɨ³ýÁË·ÇÌØÒìÐÔÏà¹ØµÄ»ùÖÊЧӦºÍ²ÎÕÕ£¨±È£©ÎïµÄÌØÒìÐÔÎÊÌâÖ®ºó£¬£¬£¬£¬£¬£¬£¬Òªº¦ÊÔ¼ÁµÄÌØÒìÐÔ¿ÉÄÜÊǵ¼ÖÂ·ÇÆ½ÐÐÐÔµÄÖ÷ÒªÔµ¹ÊÔÓÉ¡£¡£¡£¡£¡£¡£¡£¿ÉÊÇ£¬£¬£¬£¬£¬£¬£¬ÓëУ׼ƷÇúÏ߯½ÐеÄÑù±¾Ï¡ÊÍÒ²²¢²»¿É°ü¹ÜÆÊÎöÒªÁìµÄÌØÒìÐÔ¡£¡£¡£¡£¡£¡£¡£ÓÐÕâÑùÒ»¸öÀý×Ó£¬£¬£¬£¬£¬£¬£¬ÔÚÒ»¸öÒªÁì½ÏÁ¿ÊµÑéÖУ¬£¬£¬£¬£¬£¬£¬Ê¹ÓÃLC-MS/MSÒªÁ죨ѸËÙ¶ÈԼΪ20 pg/ml£©À´²âÊÔËùÓÐÑùÆ·ÖеÄÒ»¸öÏà¹ØÐ¡·Ö×ÓÉúÎï±ê¼ÇÎ£¬£¬£¬£¬£¬£¬¼ì²âЧ¹ûÊÇÔÚËùÓÐÑù±¾¾ùδ¼ì²âµ½¡£¡£¡£¡£¡£¡£¡£¿ÉÊÇ£¬£¬£¬£¬£¬£¬£¬µ±Ê¹ÓÃÉÌÒµELISAÊÔ¼ÁºÐ¼ì²âʱ£¬£¬£¬£¬£¬£¬£¬ËùÓÐÑù±¾È´¾ùÏÔʾ³ö¿ÉÕÉÁ¿µ½µÄŨ¶È£¬£¬£¬£¬£¬£¬£¬²¢ÇÒ9¸öÑù±¾ÖÐÓÐ6¸öÑù±¾È¡µÃÁËÆ½ÐÐÐÔ£¨±í1£©¡£¡£¡£¡£¡£¡£¡£

ÓÐÁ½¸öÓëѸËÙ¶ÈÏà¹ØµÄÊõÓLOD£¨limit of detection£©ºÍ LLOQ£¨lower limit of quantitation£©¡£¡£¡£¡£¡£¡£¡£LODÊÇÖ¸±¬·¢ÓëÅä¾°ÏÔ×Ųî±ðÐźŵÄŨ¶È£¨ÀýÈçÅ侰ƽ¾ùÖµ¡À2»ò3±ê×¼·½²î£©£¬£¬£¬£¬£¬£¬£¬Ëüͨ³£×÷ΪѸËÙ¶ÈÖ¸±ê£¬£¬£¬£¬£¬£¬£¬¹©ÉúÎï±ê¼ÇÎïÑо¿Ê¹Óà £¨research use only£¬£¬£¬£¬£¬£¬£¬RUO£©»ò¹©Õï¶ÏÊÔ¼ÁºÐʹÓᣡ£¡£¡£¡£¡£¡£LLOQÊÇÖ¸Òѱ»Ö¤Êµ¾ßÓпÉÒÔ½ÓÊܵÄ׼ȷ¶È¡¢Ï¸ÃܶȺÍ×ÜÎó²îˮƽµÄ´ý²âÎïµÄ×îСŨ¶È¡£¡£¡£¡£¡£¡£¡£LLOQͨ³£´óÓÚLOD¡£¡£¡£¡£¡£¡£¡£
¹Å°åÉÏ£¬£¬£¬£¬£¬£¬£¬ÉúÎïÆÊÎöLBAÒªÁìµÄѸËÙ¶È£¨LLOQ£©ÊÇÔÚÖ´ÐÐ׼ȷ¶ÈºÍϸÃܶÈÔËÐÐʱÖÐÈ·¶¨µÄ£¬£¬£¬£¬£¬£¬£¬Ñù±¾Êǽ«²ÎÕÕ£¨±È£©±ê×¼Îï¼ÓÈëµ½¿Õȱ»ùÖʶøÖƱ¸µÄ¡£¡£¡£¡£¡£¡£¡£Stevenson andºÍPurushothama½¨ÒéÆÊÎöÀ´×ÔͳһƽÐÐÐÔʵÑéµÄÊý¾Ý£¬£¬£¬£¬£¬£¬£¬µ«Ê¹ÓÃУ׼ÇúÏßÉϵÄŨ¶È£¨¼´Ï¡Êͺ󣬣¬£¬£¬£¬£¬£¬µ÷½âŨ¶È֮ǰ£©À´È·¶¨¼ì²âÄÚÔ´ÐÔ´ý²âÎïµÄѸËÙ¶È¡£¡£¡£¡£¡£¡£¡£ËûÃÇÌá³öÁËÁ½ÖÖ²î±ðµÄÒªÁìÀ´È·¶¨LLOQ¡£¡£¡£¡£¡£¡£¡£
³£ÓÃÏ¡ÊÍÒªÁ죨common dilution method£©Êǽ«ÔÚ×î´óÏ¡Êͱ¶Êýʱ¸ø³öƽÐÐÏìÓ¦µÄËùÓе¥¸öÑù±¾ÖÐÊӲ쵽µÄ×î¸ßŨ¶È¶¨ÎªLLOQ¡£¡£¡£¡£¡£¡£¡£µ«Ê¹ÓøÃÖÖ²½·¥Ê±±£´æÒ»¸öȱ·¦£¬£¬£¬£¬£¬£¬£¬¾ÍÊǵ±ÖÁÉÙÒ»¸öÑù±¾µÄÄÚÔ´ÐÔŨ¶ÈÏÔןßÓÚÆäËûÑùƷʱ£¬£¬£¬£¬£¬£¬£¬È·¶¨µÄLLOQ½«¸ßÓÚÕæÕýµÄLLOQ¡£¡£¡£¡£¡£¡£¡£¶øÁíÒ»ÖÖÒªÁ죬£¬£¬£¬£¬£¬£¬ÅäºÏŨ¶ÈÒªÁ죨common concentration method£©Êǽ«ËùÓÐÑùÆ·¶¼ÌåÏÖ³öƽÐÐÐÔµÄ×î¸ßŨ¶ÈÈ·¶¨ÎªLLOQ¡£¡£¡£¡£¡£¡£¡£»£»£»£»£»£»£»£»»ÑÔÖ®£¬£¬£¬£¬£¬£¬£¬ÈκθßÓÚÈ·¶¨LLOQŨ¶ÈµÄÑù±¾£¬£¬£¬£¬£¬£¬£¬¶¼Í¨¹ýƽÐÐʵÑéÌåÏÖ³öÏà¶ÔµÄ׼ȷ¶È¡£¡£¡£¡£¡£¡£¡£¶ÔsBCMA°¸ÀýÑо¿µÄÊý¾Ý£¬£¬£¬£¬£¬£¬£¬Ê¹ÓÃÁË"ÅäºÏŨ¶ÈÒªÁì"£¨±í2£©¡£¡£¡£¡£¡£¡£¡£

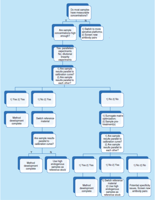
×ÜÖ®£¬£¬£¬£¬£¬£¬£¬Æ½ÐÐʵÑéÊÇÖ¸µ¼ÔçÆÚÒªÁ쿪·¢ºÍÓÅ»¯µÄÓÐÁ¦¹¤¾ß¡£¡£¡£¡£¡£¡£¡£ËüÖ±½ÓÆÀ¹À´ý²âÎïµÄÄÚÔ´ÐÔŨ¶È¡¢²â¶¨»ùÖÊЧӦ¡¢Ñ¡ÔñÐÔºÍѸËÙ¶È£¬£¬£¬£¬£¬£¬£¬ËüÒ²ÊÇÒªÁìÌØÒìÐÔµÄÒ»¸ö¼ä½ÓÖ¸±ê¡£¡£¡£¡£¡£¡£¡£Í¼5ÏÔʾÁËÒ»¸öʹÓÃÆ½ÐÐÊý¾Ý¾ÙÐÐϵͳÐÔÒªÁ쿪·¢ºÍÓÅ»¯µÄÕ½ÂÔ¾öÒéÊ÷¡£¡£¡£¡£¡£¡£¡£

¿É°´ÖÊÁ¿¼¶±ð£¨quality level£©»òÔ¤ÆÚÓÃ;¶ÔÉÌÓÃÊÔ¼ÁºÐ¾ÙÐзÖÀà¡£¡£¡£¡£¡£¡£¡£ÎÞÂÛÊÇÓÃÓÚ»¯ÑéÊÒ²âÊÔµÄÉÌÒµÊÔ¼ÁºÐ£¨ÒÔÖ§³ÖÁÙ´²Õï¶Ï»òÔ¤ºó£©£¬£¬£¬£¬£¬£¬£¬ÕÕ¾ÉÓÃÓÚÖ§³ÖÒ©Î↑·¢µÄÉúÎïÆÊÎö²âÊÔ£¬£¬£¬£¬£¬£¬£¬ÒªÁ쿪·¢µÄÄ¿µÄ¶¼ÊÇÒ»ÑùµÄ£¬£¬£¬£¬£¬£¬£¬¼´½¨ÉèÒ»¸öÓÐ×㹻׼ȷ¶ÈºÍѸËٶȵġ¢ÇкÏÔ¤ÆÚÓÃ;µÄ¡¢¿É¿¿µÄ¶¨Á¿ÆÊÎöÒªÁì¡£¡£¡£¡£¡£¡£¡£
ÉúÎïÆÊÎöÒµ½çÌÖÂÛÁËʹÓÃÉÌÒµÊÔ¼ÁºÐ¿ª·¢ºÍÑéÖ¤¶¨Á¿ÆÊÎöÒªÁìµÄÕ½ÂÔ£¬£¬£¬£¬£¬£¬£¬FDAÖ¸Äϲݰ¸ºÍEMAÖ¸ÄÏÖ¸³ö£ºÐèÒªÖØÐÂÑéÖ¤ÓÃÓÚÒ©Î↑·¢Ä¿µÄµÄÉÌÒµÊÔ¼ÁºÐ£¬£¬£¬£¬£¬£¬£¬ÒÔÈ·±£Æä¿É¿¿ÐÔ¡£¡£¡£¡£¡£¡£¡£Òµ½çÖвî±ðµÄ×éÖ¯ÔÚÏà¹Ø×ÛÊö»òÑо¿ÂÛÎÄÖÐ×ܽáÁËÄ¿½ñÉÌÒµÊÔ¼ÁºÐËùÃæÁÙµÄÌôÕ½ÒÔ¼°¹ØÓÚÔõÑù½ÓÄɺ͵÷½âÉÌÒµÊÔ¼ÁºÐµÄ½¨Òé¡£¡£¡£¡£¡£¡£¡£Ò²ÓÐÏà¹Ø°×ƤÊéÌÖÂÛÁËʹÓÃsingleplex and multiplexÊÔ¼ÁºÐµÄÒªÁìµÄÑéÖ¤½¨Òé¡£¡£¡£¡£¡£¡£¡£ÊÔ¼ÁºÐµÄ×îÖÕÓû§»¹½ÒÏþÁËһЩ°¸ÀýÑо¿£¬£¬£¬£¬£¬£¬£¬Õ¹Ê¾ÁËËûÃǽÓÄɺÍÈÏÖ¤Ñо¿¼¶±ðÊÔ¼ÁºÐµÄÕ½ÂÔ£¬£¬£¬£¬£¬£¬£¬ÕâЩÊÔ¼ÁºÐÀ´×Ô²î±ðµÄ¹©Ó¦ÉÌ£¬£¬£¬£¬£¬£¬£¬²¢ÇÒÓÃÓÚ²î±ðµÄÄ¿µÄ¡£¡£¡£¡£¡£¡£¡£Ïê¼ûÎÄÄ©µÄ²Î¿¼ÎÄÏס£¡£¡£¡£¡£¡£¡£
¼ò¶øÑÔÖ®£¬£¬£¬£¬£¬£¬£¬ÐèҪȷÈϲο¼ÕÕ£¨±È£©ÎïÁϺÍÒªº¦ÊÔ¼ÁµÄÖÊÁ¿ºÍÅú´Î¼äµÄ±äÒìÐÔ£¬£¬£¬£¬£¬£¬£¬Ò²ÐèҪȷÈÏ»òÖØÐ½¨Éè²âÊÔÒªÁìµÄLLOQºÍMRD£¬£¬£¬£¬£¬£¬£¬Ò²¿ÉÄÜÐèÒªÓÅ»¯»º³åÒººÍÏ¡ÊͼÁ£¬£¬£¬£¬£¬£¬£¬²¢ÇÒÔÚÓÐÐëҪʱÓÅ»¯¼ì²â°ì·¨¡£¡£¡£¡£¡£¡£¡£¶øÆÀ¹ÀÉÏÊöËùÓÐÄÚÈÝ×îÓÐÓõķ½¹æÔòÊÇͨ¹ýƽÐÐÐÔʵÑé¡£¡£¡£¡£¡£¡£¡£Òò´Ë£¬£¬£¬£¬£¬£¬£¬Ç¿ÁÒ½¨ÒéÔÚÒªÁ쿪·¢µÄÔçÆÚ½×¶Î¾ÙÐÐÆ½ÐÐÐÔʵÑé¡£¡£¡£¡£¡£¡£¡£ÈôÊÇÔÚÑо¿Ê±´úÊӲ쵽·ÇƽÐÐÐÔ£¬£¬£¬£¬£¬£¬£¬Ôò½¨ÒéʹÓÃÏàͬµÄ¹ÊÕÏɨ³ýõè¾¶£¨¼ûͼ5£©¡£¡£¡£¡£¡£¡£¡£

Ó뵥ͨ·LBAsÏà±È£¬£¬£¬£¬£¬£¬£¬ÇÒ˼Á¿µ½½ÚÔ¼Ñù±¾Ìå»ýºÍÆÊÎöʱ¼ä£¬£¬£¬£¬£¬£¬£¬¶àͨ·¸´ÓõÄLBAsËÆºõ¸ü¾ßÎüÒýÁ¦¡£¡£¡£¡£¡£¡£¡£¿ÉÊÇ£¬£¬£¬£¬£¬£¬£¬ÓÉÓÚ¼ì²âÇéÐμ«ÆäÖØ´ó£¬£¬£¬£¬£¬£¬£¬´ó´ó¶¼¶àͨ·¸´ÓòâÊÔÒªÁìÔÝÎÞ·¨µÖ´ïÓ뵥ͨ·²âÊÔÒªÁìÏàͬµÄÖÊÁ¿Ë®Æ½¡£¡£¡£¡£¡£¡£¡£
¹ØÓÚÇÐºÏÆäÓÃ;£¨fit-for-purpose£©µÄ¶àͨ·¸´ÓÃLBAÒªÁìµÄÑéÖ¤£¬£¬£¬£¬£¬£¬£¬JaniµÈÈËÖ¸³ö£¬£¬£¬£¬£¬£¬£¬³ýÁËÃæÁÙÓ뵥ͨ·LBAÒªÁìÏàͬµÄÌôÕ½Í⣬£¬£¬£¬£¬£¬£¬¹ØÓÚ¶àͨ·¸´ÓÃLBAÒªÁìµÄ¿ª·¢»ØÐèҪ˼Á¿ÆäËüÆæÒìµÄÌôÕ½: °üÀ¨ËùÓдý²âÎïµÄ¶¨Á¿¹æÄ£ºÍMRDµÄÉèÖ㬣¬£¬£¬£¬£¬£¬²î±ðÊÔ¼Á¿¹Ìå¶ÔºÍ´ý²âÎïÖ®¼äµÄ½»Ö¯·´Ó¦£¨cross-reactivity£©ÒÔ¼°´®ÈÅ£¨crosstalk£©£¬£¬£¬£¬£¬£¬£¬ÓÉÓÚwell-to-well or spot-to-spot physical¡®carryover²ÐÁô¡¯ËùÔì³ÉµÄ´®ÈÅ¡£¡£¡£¡£¡£¡£¡£
ƽÐÐÐÔÑо¿£¨parallelism£©»òÍâ¼Ó´ý²âÎïµÄÏ¡ÊÍÏßÐÔ¶È£¨spiked dilutional linearity£©ÊµÑé¿ÉÒÔÓ¦¶ÔÉÏÃæËùö¾ÙµÄÌôÕ½: (1)ѸËٶȺÍMRD£º¿ÉÒÔʹÓÃÓ뵥ͨ·LBAÏàͬµÄÒªÁ죬£¬£¬£¬£¬£¬£¬¶Ôÿ¸ö´ý²âÎïÉèÖÃѸËÙ¶ÈÒªÇ󣬣¬£¬£¬£¬£¬£¬Ó¦ÖÐÑ¡Ôñ¶ÔËùÓдý²âÎïʵÏÖÆ½ÐÐÐÔµÄ×î´óÏ¡ÊͶÈ×÷ΪҪÁìµÄMRD£»£»£»£»£»£»£»£»(2)½»Ö¯·´Ó¦£º¿ÉÒÔͨ¹ý½«²î±ðŨ¶ÈµÄ²¶»ñ»ò¼ì²â¿¹Ìå»®·Ö¼ÓÈëµ½²î±ðµÄÑù±¾ÖУ¬£¬£¬£¬£¬£¬£¬È»ºó¾ÙÐÐÆ½ÐÐÐÔʵÑéÀ´ÆÀ¹À£»£»£»£»£»£»£»£»(3)´®ÈÅ£¨Crosstalk£©£º¿ÉÒÔͨ¹ý½«Ã¿¸ö¸ßŨ¶È´ý²âÎï»®·ÖÍâ¼Óµ½²î±ðµÄÑù±¾ÖУ¬£¬£¬£¬£¬£¬£¬È»ºó¾ÙÐÐÏ¡ÊÍÏßÐÔ¶È£¨spiked dilutional linearity/spiked parallelism£©ÊµÑéÀ´ÆÀ¹À£¬£¬£¬£¬£¬£¬£¬»òÕß¿ÉÒÔÑ¡ÔñÒ»¸öÑù±¾£¬£¬£¬£¬£¬£¬£¬Æäij¸ö´ý²âÎïµÄÄÚÔ´ÐÔŨ¶ÈÏÔÖøµØ¸ßÓÚÆäËû´ý²âÎÈôÊÇÓеϰ£©£¬£¬£¬£¬£¬£¬£¬È»ºó¾ÙÐÐÆ½ÐÐÐÔʵÑé¡£¡£¡£¡£¡£¡£¡£
ËäÈ»ÉÐÓÐÆäËû²½·¥¿ÉÒÔ½â¾ö½»Ö¯·´Ó¦ºÍ´®ÈŵÄÎÊÌâ¡£¡£¡£¡£¡£¡£¡£È硰ʧ×ÙµÄÈË£¨Missing man£©ÊÖÒÕ¡±£¬£¬£¬£¬£¬£¬£¬¼´³ýÒ»ÖÖÊÔ¼ÁÍ⣬£¬£¬£¬£¬£¬£¬Ã¿´Î½«ËùÓÐÒªº¦ÊÔ¼Á¾ùÌí¼Óµ½²âÊÔÖУ¬£¬£¬£¬£¬£¬£¬¿ÉÓÃÓÚÆÀ¹ÀÊÔ¼ÁµÄ½»Ö¯·´Ó¦¡£¡£¡£¡£¡£¡£¡£±ðµÄ£¬£¬£¬£¬£¬£¬£¬¸Ä±äÒ»¸ö´ý²âÎïµÄŨ¶È£¬£¬£¬£¬£¬£¬£¬Í¬Ê±¼á³ÖÆäËü´ý²âÎï´¦ÓÚµÍŨ¶È¹æÄ££¬£¬£¬£¬£¬£¬£¬Êǽâ¾ö´®ÈÅÎÊÌâµÄÁíÒ»¸öÒªÁì¡£¡£¡£¡£¡£¡£¡£ÈôÊÇʹÓÃÉÌÒµÊÔ¼ÁºÐ£¬£¬£¬£¬£¬£¬£¬»áÓÉÓÚÖØ¸´ÕâЩʵÑé¶øÔì³É½Ï¸ßµÄÖØ´óÐԺͱ¾Ç®£¬£¬£¬£¬£¬£¬£¬ÈôÊÇÓпÉÄܵϰ½¨ÒéʼÖÕ´ÓÊÔ¼ÁºÐÉú²úÉÌ´¦»ñÈ¡Ïà¹ØÔʼÊý¾ÝµÄ¸±±¾¡£¡£¡£¡£¡£¡£¡£
ƽÐÐÐÔʵÑé¿ÉÓÃÓÚÑо¿LBAÆÊÎöÒªÁìµÄ»ùÖÊЧӦ¡¢Ñ¡ÔñÐÔºÍѸËٶȵÈÎÊÌâ¡£¡£¡£¡£¡£¡£¡£È»¶ø£¬£¬£¬£¬£¬£¬£¬×÷ΪËùÓÐLBAÒªÁì¶¼±£´æµÄÎÊÌ⣬£¬£¬£¬£¬£¬£¬²¢²»¿ÉÖ±½Óͨ¹ýƽÐÐÐÔʵÑéÀ´Ñо¿ÒªÁìµÄÌØÒìÐÔ£¨specificity£©¡£¡£¡£¡£¡£¡£¡£µ«ÔÚÒªÁìÓÅ»¯Ö®ºó£¬£¬£¬£¬£¬£¬£¬ÈôÑùÌìÖ°ÎöÖзºÆðÁËÆ½ÐÐÐÔµÄȱʧ£¬£¬£¬£¬£¬£¬£¬ÔòºÜ¿ÉÄÜÊÇÓÉÓÚÆäÌØÒìÐÔ²»¼Ñ¡£¡£¡£¡£¡£¡£¡£
LBAÒªÁìµÄÌØÒìÐÔ£¨specificity£©È¡¾öÓÚÒªº¦µÄ²âÊÔÊÔ¼Á£¨ÀýÈ磬£¬£¬£¬£¬£¬£¬¿¹Ìå¶Ô£©¡£¡£¡£¡£¡£¡£¡£Òªº¦ÊÔ¼ÁµÄÌØÒìÐÔ±ØÐèÓɹ©Ó¦ÉÌ»ò×îÖÕÓû§¾ÙÐÐÆÀ¹À£¬£¬£¬£¬£¬£¬£¬ÒÔÈ·±£ÒªÁìµÄЧÄÜ¡£¡£¡£¡£¡£¡£¡£Æ½ÐÐÐÔÊý¾ÝµÄÊýѧڹÊÍΪ±íÕ÷LBAÒªÁìµÄÌØÒìÐÔÌṩÁËһЩÏßË÷¡£¡£¡£¡£¡£¡£¡£±ðµÄ£¬£¬£¬£¬£¬£¬£¬»¹¿ÉÒÔÆÀ¹ÀºÍʹÓøü¶àµÄÊýѧ»òͳ¼Æ¹¤¾ß£¬£¬£¬£¬£¬£¬£¬ÒÔ±ã´ÓƽÐÐÐÔÊý¾ÝÖÐÕÒ³ö¸ü¶àϸ½Ú£¨¹ØÓÚÊÔ¼ÁÍŽá´ý²âÎï¡¢×ÌÈÅÎïµÄ»îÐÔ£©¡£¡£¡£¡£¡£¡£¡£ÆäËûÊÖÒÕÈçwestern blot£¬£¬£¬£¬£¬£¬£¬surface plasmon resonance£¬£¬£¬£¬£¬£¬£¬HPLCºÍLC-MS/MS£¬£¬£¬£¬£¬£¬£¬Ò²¿ÉÖúÓÚÈ·¶¨·ÇƽÐÐÐԵĻù´¡Ôµ¹ÊÔÓÉ£¬£¬£¬£¬£¬£¬£¬ÆÊÎöְԱӦƾ֤ÐèÒªÊʵ±Ê¹ÓÃÕâЩÊÖÒÕ¡£¡£¡£¡£¡£¡£¡£
È»¶ø£¬£¬£¬£¬£¬£¬£¬¶ÔÓÃÓÚÄÚÔ´ÐÔ´ý²âÎïµÄLBAÒªÁ죬£¬£¬£¬£¬£¬£¬Éв»ÇåÎúÌØÒìÐÔ±íÕ÷µ½Ê²Ã´Ë®Æ½²ÅÊÇ×ã¹»µÄ¡£¡£¡£¡£¡£¡£¡£ÇÒÈôÊÇҪȷ¶¨¾ø¶ÔµÄÌØÒìÐÔ£¨ÊÂʵÉϲ¢²»×ÜÊÇÐèÒª£©£¬£¬£¬£¬£¬£¬£¬¾ÍÐèҪͶÈë´ó×ÚµÄ×ÊÔ´£¬£¬£¬£¬£¬£¬£¬¶øÕâЩ×ÊÔ´±¾¿ÉÒÔÔÚÆäËüµØ·½Ê¹Ó㬣¬£¬£¬£¬£¬£¬ÓÉÓÚ¿ª·¢¾ßÓÐÓÅÒìÌØÕ÷µÄÄÚÔ´ÐÔLBAµÄ×îÖÕÄ¿µÄÊÇÈ·±£ËüÃǾßÓÐ×ã¹»µÄѸËٶȺÍ׼ȷ¶È£¬£¬£¬£¬£¬£¬£¬ÒÔ¶¨Á¿ÆÊÎöÏëÒªÕÉÁ¿µÄת±äºÍÎïÖÊ¡£¡£¡£¡£¡£¡£¡£
ƽÐÐÐÔÑо¿ÊÇͨ¹ýÆÀ¹ÀÏ¡ÊͶÔÉúÎï»ùÖÊÖдý²âÎﶨÁ¿ÆÊÎöµÄÓ°Ï죬£¬£¬£¬£¬£¬£¬À´±íÊöÏàÃé׼ȷÐÔµÄÒ»ÏîÒªº¦Ö¸±ê¡£¡£¡£¡£¡£¡£¡£¿£¿£¿£¿£¿£¿ÉÒÔÆÀ¹ÀµÄÏà¹ØÆÊÎöÒªÁìµÄ»ù±¾ÌØÕ÷°üÀ¨Ñ¡ÔñÐÔ¡¢»ùÖÊЧӦ¡¢ËùÐè×îµÍÏ¡Êͱ¶Êý¡¢¿µ½¡ºÍ»¼²¡ÈËȺÖÐÄÚÔ´ÐÔ´ý²âÎïµÄŨ¶ÈºÍLLOQ¡£¡£¡£¡£¡£¡£¡£
ÏÂÃæ½«¼òÆÓÏÈÈݹØÓÚÕâÀàLBAÒªÁìÓ¦ÔõÑù¾ÙÐÐÀàËÆµÄÆÀ¹À¡£¡£¡£¡£¡£¡£¡£
±í3ÏÔʾÁËʹÓÃÆ½ÐÐÐÔ¡¢Ï¡ÊÍÏßÐÔ¶È£¨¼Ó±êƽÐÐÐÔ£©ºÍ¼Ó±ê/½ÓÄÉÒªÁìÀ´ÆÀ¹ÀÄÚÔ´ÐÔLBAÒªÁìÒªº¦²ÎÊýµÄÓÅÈõµã¡£¡£¡£¡£¡£¡£¡£Óë´ó´ó¶¼ÍâÔ´ÐÔÒ©ÎïµÄ¶¨Á¿ÒªÁì²î±ð£¬£¬£¬£¬£¬£¬£¬ÄÚÔ´ÐÔ£¨ÀýÈ磬£¬£¬£¬£¬£¬£¬ÉúÎï±ê¼ÇÎLBAÒªÁìͨ³£ÐèÒªÌæ»»²ÎÕÕ£¨±È£©±ê×¼ÎïºÍ²»º¬Óдý²âÎïµÄÌæ»»»ùÖÊ¡£¡£¡£¡£¡£¡£¡£ÓÃÓÚÄÚÔ´ÐÔLBAµÄÕÕ£¨±È£©±ê×¼Î£¬£¬£¬£¬£¬£¬Í¨³£¼È·Ç¸ß¶È´¿»¯£¬£¬£¬£¬£¬£¬£¬Ò²·Ç±íÕ÷ÓÅÒ죬£¬£¬£¬£¬£¬£¬ÇҺܿÉÄܲ»¿ÉÍêÈ«´ú±í´ý²âµÄÄÚÔ´ÐÔÂѰ×ÖÊ£¬£¬£¬£¬£¬£¬£¬ÕâЩÂѰ×ÖÊͨ³£ÊÇÒìÖÊÐÔ£¨heterogeneous£©µÄ£¬£¬£¬£¬£¬£¬£¬ÔÚÆä×ÔÈ»»ùÖÊÖб£´æ×Ŷà¸öÒì¹¹Ì壨isoforms£©¡£¡£¡£¡£¡£¡£¡£

Ìæ»»»ùÖʵĻùÖÊЧӦÓÉÓÚ»ùÖÊÉúÎïѧµÄ²î±ð£¬£¬£¬£¬£¬£¬£¬Í¨³£»£»£»£»£»£»£»£»á²î±ðÓÚÕý·²ÈË»òÄ¿µÄ¼²²¡ÈËȺµÄ»ùÖÊ¡£¡£¡£¡£¡£¡£¡£ÓÃÓÚÄÚÔ´ÐÔ´ý²âÎïµÄLBAÒªÁìµÄËùÓÐÆæÒìÌØÕ÷ʹµÃÕâÑùµÄÆÊÎöÒªÁìÍùÍùÄÑÓÚʹÓÃÓë¹Å°åµÄÍêÈ«¶¨Á¿µÄPKÒªÁìÏàͬµÄ·½·¨È¥¾ÙÐпª·¢ºÍÆÀ¹À¡£¡£¡£¡£¡£¡£¡£¿£¿£¿£¿£¿£¿ª·¢¾ßÓÐÓÅÒìÌØÕ÷µÄ¡¢Ïà¶Ô¶¨Á¿µÄLBAÒªÁìµÄÖ÷ҪĿµÄÊÇÇø·Ö¼²²¡ºÍÕý·²ÈËȺ£¨¼´ÒÔÕï¶Ï/Ô¤ºóΪĿµÄ£©£¬£¬£¬£¬£¬£¬£¬»òÇø·ÖÀ´×Ô¾Ò©ÎïÖÎÁÆ/δ¾ÖÎÁƵĸöÌåÑù±¾£¨¼´ÒÔÒ©Î↑·¢ÎªÄ¿µÄ£©£¬£¬£¬£¬£¬£¬£¬¶ø²»ÊDzⶨÿ¸öÑù±¾µÄÏÖÊµÕæÊµÅ¨¶È¡£¡£¡£¡£¡£¡£¡£
¼Ó±ê/½ÓÄÉʵÑ鱻֤ʵÊÇÓÃÓÚÍêÈ«¶¨Á¿PKµÄLBAÒªÁìµÄ¿ª·¢ºÍÑéÖ¤×îÓÐÓõĺÍÓ¦ÓÃÆÕ±éµÄÒªÁ죬£¬£¬£¬£¬£¬£¬µ«Ïà¶Ô¾«¶ÈµÄ²âÊÔÒªÁì²¢²»×ÜÊÇÐèÒª×öÕâЩʵÑé¡£¡£¡£¡£¡£¡£¡£µ±Ñù±¾Ã»ÓÐ×ã¹»¸ßµÄÄÚÔ´ÐÔ´ý²âÎïŨ¶ÈÒÔÖ§³ÖƽÐÐÐÔʵÑéʱ£¬£¬£¬£¬£¬£¬£¬¼Ó±êÏ¡ÊÍÏßÐԶȵÄʵÑé¿ÉÓÃÓÚ֤ʵÆÊÎöÒªÁìµÄÏàÃé׼ȷ¶È¡£¡£¡£¡£¡£¡£¡£ÐèÒª×Ðϸ²âÊÔÍâ¼ÓµÄ²ÎÕÕ£¨±È£©±ê×¼ÎïºÍÄÚÔ´ÐÔ×ÔÈ»ÂѰ×Ö®¼äµÄ²î±ð¡£¡£¡£¡£¡£¡£¡£
Ö»¹ÜÉúÎïÆÊÎöÒµ½ç¾ÍÔõÑù¾ÙÐÐÆ½ÐÐÐÔʵÑéÒÔ¼°ÔõÑùÆÀ¹ÀƽÐÐÐÔÊý¾ÝÉÐδ¸æ¿¢ÍêÈ«µÄ¹²Ê¶£¬£¬£¬£¬£¬£¬£¬µ«Õâ²»Ó°Ï콫ƽÐÐÐÔÊý¾ÝÓÃÓÚÒªÁ쿪·¢ºÍÓÅ»¯¡£¡£¡£¡£¡£¡£¡£Æ½ÐÐÐÔʵÑéÊÇÒ»¸öǿʢµÄ¹¤¾ß£¬£¬£¬£¬£¬£¬£¬¿ÉÒÔ½â¾öÓÃÓÚÄÚÔ´ÐÔ´ý²âÎﶨÁ¿µÄLBAÒªÁìµÄ»ù±¾ÎÊÌ⣨ҪÁìµÄÌØÒìÐÔ³ýÍ⣩¡£¡£¡£¡£¡£¡£¡£Æ½ÐÐÐÔʵÑéÒ²ÌṩÁ˶Ô×î¿¿½üÏÖʵÑо¿Ñù±¾µÄÄ£Ä⣬£¬£¬£¬£¬£¬£¬²¢ÇÒΪÏà¶Ô¶¨Á¿µÄºÍÊÊºÏÆäÓÃ;£¨fit-for-purpose£©µÄÆÊÎöÒªÁìµÄÉè¼ÆÌṩÁ˳ä·ÖµÄÐÅÏ¢¡£¡£¡£¡£¡£¡£¡£
±¾ÎÄÈôÓÐÊ詺ÍÎó¶ÁÏà¹ØÖ¸ÄÏ¡¢Êý¾ÝµÄµØ·½£¬£¬£¬£¬£¬£¬£¬Çë¶ÁÕß̸ÂÛºÍÖ¸Õý¡£¡£¡£¡£¡£¡£¡£ËùÓÐÒýÓõÄÔʼÐÅÏ¢ºÍ×ÊÁϾùÀ´×ÔÒѾ½ÒÏþѧÊõÆÚ¿¯¡¢¹Ù·½ÍøÂ籨µÀµÈ¹ûÕæÇþµÀ, ²»Éæ¼°Èκα£ÃÜÐÅÏ¢¡£¡£¡£¡£¡£¡£¡£²Î¿¼ÎÄÏ×µÄÑ¡Ôñ˼Á¿µ½¶àÑù»¯µ«Ò²²»¿ÉÄÜÍêÕû¡£¡£¡£¡£¡£¡£¡£»£»£»£»£»£»£»£»¶Ó¶ÁÕßÌṩÓмÛÖµµÄÎÄÏ×¼°ÆäÆÀ¹À¡£¡£¡£¡£¡£¡£¡£


1. Plikaytis BD, et al. Determination of parallelism and nonparallelism in bioassay dilution curves. J. Clin. Microbiol. 32, 2441¨C2447 (1994).
2. Draft Guidance for Industry, Bioanalytical Method Validation. US Department of Health and Human Services, US FDA, Center for Drug Evaluation and Research, Center for Veterinary Medicine, MD, USA 2013).www.fda.gov/downloads/drugs/guidance compliance
3. Tu, J. and P. Bennett, Parallelism experiments to evaluate matrix effects, selectivity and sensitivity in ligand-binding assay method development: pros and cons. Bioanalysis, 2017. 9(14): p. 1107-1122.
4. Guideline on Bioanalytical Method Validation. European Medicines Agency, London, UK. (2011).www.ema.europa.eu/docs/en_GB/document library/
5. DeSilva B, et al. Recommendations for the bioanalytical method validation of ligand-binding assays to support pharmacokinetic assessments of macromolecules. Pharm. Res. 20(11), 1885¨C1900 (2003).
6. Stevenson LF, Purushothama S. Parallelism: considerations for the development, validation and implementation of PK and biomarker ligand-binding assays. Bioanalysis 6(2), 185¨C198 (2014).
7. Lee JW, et al. Bioanalytical approaches to quantify ¡®total¡¯ and ¡®free¡¯ therapeutic antibodies and their targets: technical challenges and PK/PD applications over the course of drug development. AAPS J. 13(1), 99¨C110 (2013).
8. DeSilva B, et al. 2012 White paper on recent issues in bioanalysis and alignment of multiple guidelines. Bioanalysis 4(18) 2213¨C2226 (2012).
9. Stevenson L, et al. Large molecule specific assay operation: recommendations for the best practices and harmonization from the global bioanalysis consortium harmonization team. AAPS J. 16(1), 83¨C88 (2013).
10. Booth B, et al. Workshop report: Crystal City V-quantitative bioanalytical method validation and implementation: the 2013 revised FDA guidance. AAPS J. 17(2), 277¨C288 (2015).
11. Tate J, Ward G. Interferences in immunoassay. Clin. Biochem. Rev. 25(2), 105¨C120 (2004).
12. Kricka LJ. Human anti-animal antibody interferences in immunological assays. Clin. Chem. 45(7), 942¨C956 (1999).
13. Lee J, Ma H. Specificity and selectivity evaluation of ligand binding assay of protein therapeutics against concomitant drugs and related endogenous proteins. AAPS J. 9(2) E164¨CE170 (2007).
14. Gorovits B, et al. Protein-based matrix interferences in ligand-binding assays. Bioanalysis 6(8),1131¨C1140 (2014).
15. Hennig C, et al. The influence of naturally occurring heterophilic anti-immunoglobulin antibodies on direct measurement of serum protein using sandwich ELISAs. J. Immunol. Methods 235(1¨C2), 71¨C80 (2000).
16. Schwichart M, et al. Interference in immunoassays to support therapeutic antibody development in preclinical and clinical studies. Bioanalysis 6(14),1939¨C1951 (2014).
17. Salimi-Moosavi H, et al. Novel approaches using alkaline or acid/guanidine treatment to eliminate therapeutic antibody interference in the measurement of total target ligand. J. Pharm. Biomed. Anal. 51(5), 1128¨C1133 (2010).
18. Bastarache JA, et al. Accuracy and reproducibility of a multiplex immunoassay platform: a validation study. J. Immunol. Methods 367(1¨C2), 33¨C39 (2011).
19. Stevenson L, et al. Large molecule specific assay operations: recommendations for best practices and harmonization from the Global Bioanalysis Consortium Harmonization Team. AAPS J. 16(1), 83¨C88 (2014).
20. Jani D, et al. Recommendations for use and fit-for-purpose validation of biomarker multiplex ligand binding assays in drug development. AAPS J. 18(1), 1¨C14 (2016).
21. Bowsher RR, Sailstad JM. Insights in the application of research-grade diagnostic kits for biomarker assessments in support of clinical drug development: bioanalysis of circulating concentrations of soluble receptor activator of nuclear factor ¦Ê¦Â ligand. J. Pharm. Biomed. Anal. 48(5), 1282¨C1289 (2008).
22. Nowatzke W, et al. Systematic analytical validation of commercial kits for the determination of novel biomarkers for clinical drug development. Bioanalysis 2(2), 237¨C247 (2010).
23. Ray CA, et al. Development, validation, and implementation of a multiplex immunoassay for the simultaneous determination of five cytokines in human serum. J. Pharm. Biomed. Anal. 36(5), 1037¨C1044 (2005).
24. Aldo P, et al. Simple Plex?: a novel multi-analyte, automated microfluidic immunoassay platform for the detection of human and mouse cytokines and chemokines. Am. J. Reprod. Immunol. 75(6), 678¨C693 (2016).

ÔÁ¹«Íø°²±¸ 44011202001884ºÅ

ÔÁ¹«Íø°²±¸ 44011202001884ºÅ