

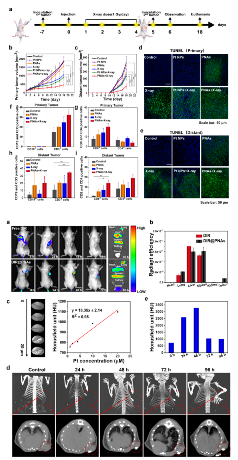
这种纳米药物不但可在无任何外貌修饰的情形下实现肿瘤富集和放疗增敏作用,,,,,,高效改善放射疗法中的乏氧及局部射线沉积缺乏等造成的疗效欠缺的问题,,,,,,还能响应肿瘤微情形进一步解离释放铂离子,,,,,,施展放射动力学和激活抗肿瘤免疫反应协同功效。。。。。。。与此同时,,,,,,这种纳米药物还具备用于肿瘤诊断的盘算机断层扫描成像的潜力,,,,,,是一种极具吸引力的辐射驱动的肿瘤诊疗一体化纳米平台。。。。。。。





粤公网安备 44011202001884号

粤公网安备 44011202001884号