¿ËÈÕ£¬£¬£¬£¬£¬£¬7790±Ø·¢¼¯ÍÅÒ½Ò©Ò©ÎïÆÀ¼ÛÖÐÐÄÍŽá¹þ·ð´óѧҽѧԺ¡¢Ìì½ò´óѧҽѧԺ¼°¹ã¶«¹¤Òµ´óѧÉúÎïҽҩѧԺÔÚ¹ú¼Ê¶¥¼¶ÆÚ¿¯¡¶Materials Horizons¡·£¨Ó°ÏìÒò×Ó£º13.3£©ÉÏ×÷Ϊ“·âÃæÎÄÕ”½ÒÏþ “Infected wound repair with an ultrasound-enhanced nanozyme hydrogel scaffold”ΪÌâµÄ¸ßˮƽѧÊõÂÛÎÄ¡£¡£¡£¡£¡£¡£¡£
ͼ1£º¡¶Materials Horizons¡·2023Äê12Ô·ÝÔÓÖ¾·âÃæ
ÂýÐÔÌÇÄò²¡ÉË¿ÚÄÑÓúÊÇÏÖÔÚÓ°ÏìÈ«Çò4.63ÒÚÌÇÄò²¡»¼ÕßÕý³£ÉúÑĵÄÖØ´óÀ§ÈÅ¡£¡£¡£¡£¡£¡£¡£Ö»¹ÜÓÐÉúÎ﹤³ÌƤ·ô»ò»ùÓÚÉú³¤Òò×ÓµÄÖÎÁÆÒªÁìÒ»Ö±Ó¿ÏÖ£¬£¬£¬£¬£¬£¬µ«ÔÚÒÑÍù¼¸Ê®ÄêÁÙ´²Êµ¼ùÖÐÈÔÓÐÁè¼Ý50%µÄ»¼ÕßδÄÜ´ÓÕâЩÁÆ·¨ÖлñÒæ¡£¡£¡£¡£¡£¡£¡£È±·¦ÓÐÓõÄÖÎÁƼƻ®Í¹ÏÔÁËѰÕÒÂýÐÔÉ˿ڿìËÙÓúºÏÓÐÓýâ¾ö¼Æ»®µÄÖ÷ÒªÐÔ¡£¡£¡£¡£¡£¡£¡£
¼øÓÚ´Ë£¬£¬£¬£¬£¬£¬¹þ·ðҽѧԺÌÕΰ½ÌÊÚºÍSeyoung Koo½ÌÊÚ¡¢Ìì½ò´óѧ¼§ÏþÔª½ÌÊÚ¡¢¹ã¶«¹¤Òµ´óѧèïÌìÌÊÚ¼°Æä¿ÎÌâ×éÕÅ·«½ÌÊÚ¡¢7790±Ø·¢¼¯ÍÅ·ëÁ¦ÎIJ©Ê¿µÈÈËÌá³öÒ»ÖÖ»ùÓÚ²¬ÄÉÃ×Á£×Ó¾ÛÕûÌåµÄÑ×Ö¢±ê±¾¼æÖεÄÐÂÕ½ÂÔ£¬£¬£¬£¬£¬£¬ÓÃÓÚÂýÐÔѬȾÉ˿ڵÄÓÐÓÿìËÙÓúºÏ¡£¡£¡£¡£¡£¡£¡£
±¾Ñо¿Ê¹ÓÃǰÆÚ¿ª·¢µÄÒ»ÖÖ¶¯Ì¬¹²¼Û-½ðÊôÓлúÅäλģ°å·¨£¨Nano Today, 2023, 48, 101708£©ÊµÏÖÁ˸ßÃܶȲ¬ÄÉÃ×Á£×Ó¾ÛÕûÌåµÄºÏ³É£¬£¬£¬£¬£¬£¬È»ºóʹÓÃÄÉÃ×Á£×ÓÔÚ³¬Éù½éµ¼ÏÂÄÜÄ£Äâ¶àÖÖÉúÎïø´ß»¯»îÐÔµÄÌØµã£¬£¬£¬£¬£¬£¬¹¹½¨Í¬Ê±É¨³ýROSºÍµ÷Àíϸ°ûÎÈÌ¬Ë«ÖØ¹¦Ð§µÄÄÉÃ×Äý½ºÅçÍ¿¼Á¡£¡£¡£¡£¡£¡£¡£
“±ê±¾¼æÖΔµÄÖ÷Òª»úÖÆÔÚÓÚ£ºÕâÖÖ¸ßÖÂÃܵIJ¬ÄÉÃ×Á£×ÓËù×é³ÉµÄÄÉÃ×¾ÛÕûÌåÄÜÓ볬Éù²¨Ôì³ÉµÄ¿Õ»¯Ð§Ó¦ËùÔì³ÉµÄ¹â±¬·¢µÄÌØ¶¨ÆµÂʱ¬·¢¹²Õñ¡£¡£¡£¡£¡£¡£¡£ÕâÖÖµÈÀë×Ó¹²ÕñЧӦÔì³ÉµÄ½ðÊôÍâòµç×Ó¼«»¯Äܹ»½ÓÊÜNADPHÉÏÒ»¶Ô¹Â¶Ôµç×ÓµÄÄÜÁ¿£¬£¬£¬£¬£¬£¬ÐγÉÁ½¸öµ¥¶ÀµÄµç×ӺͽðÊôÍâòµÄ»î»¯H¡£¡£¡£¡£¡£¡£¡£
Ëæºó£¬£¬£¬£¬£¬£¬Ò»Á¬µÄ³¬Éù×÷ÓÃʹGS-SGµÄË«Áò¼ü×ÔÓÉ»ù»¯£¬£¬£¬£¬£¬£¬Óë½ðÊôÍâò»î»¯µÄH¾ÙÐз´Ó¦£¬£¬£¬£¬£¬£¬×îÖÕÐγÉ2¸öGSH·Ö×Ó£¬£¬£¬£¬£¬£¬´Ó¶øÊµÏÖ¹Èë׸ÊëÄ»¹ÔøµÄ´ß»¯¹¦Ð§µÄÄ£Äâ¡£¡£¡£¡£¡£¡£¡£ÕâÖÖÓÐÓõÄGSHµÄ±¬·¢ÄÜʩչµ÷¿Ø°ûÄÚÑõ»¯Ó¦¼¤Ë®Æ½¡¢Ïµ÷Ñ×Ö¢Òò×Ó¡¢´Ùʹ¾ÞÊÉϸ°û¼«»¯µÈÉúÎïѧ¹¦Ð§£¬£¬£¬£¬£¬£¬ÅäºÏ²¬ÄÉÃ×Á£×ÓÔÓеĴ߻¯¹ýÑõ»¯Çâת»¯ÎªÑõÆøµÄÄÜÁ¦£¬£¬£¬£¬£¬£¬¸üÓÐÓõؼõ»ºÉ˿ڴ¦Ò»Á¬ÐÔµÄÑõ»¯Ó¦¼¤¼°¾Ö²¿·¦ÑõÎÊÌ⣬£¬£¬£¬£¬£¬×îÖÕʹÕâÖÖ²¬ÄÉÃ×Á£×Ó¾ÛÕûÌåÔÚ³¬Éù½éµ¼ÏÂÌåÏÖ³öROSÓÐÓÃɨ³ý¡¢Ï¸°ûÔöÖ³ÓëǨáãÄÜÁ¦¸Ä±ä¡¢´ÙѪ¹ÜÐγɵȹ¦Ð§£¬£¬£¬£¬£¬£¬´Ó¶øÖÜÈ«ÓÐÓõÄÔö½øÉË¿ÚÓÐÓÿìËÙÓúºÏ¡£¡£¡£¡£¡£¡£¡£

ͼ2£º³¬Éù½éµ¼Ï²¬ÄÉÃ×Á£×Ó¾ÛÕûÌå “±ê±¾¼æÖΔµÄÉË¿ÚÓúºÏÕ½ÂÔ
ͼ3£º²¬ÄÉÃ×Á£×Ó¾ÛÕûÌå´ß»¯ÄÜÁ¦±íÕ÷Óë»úÖÆ
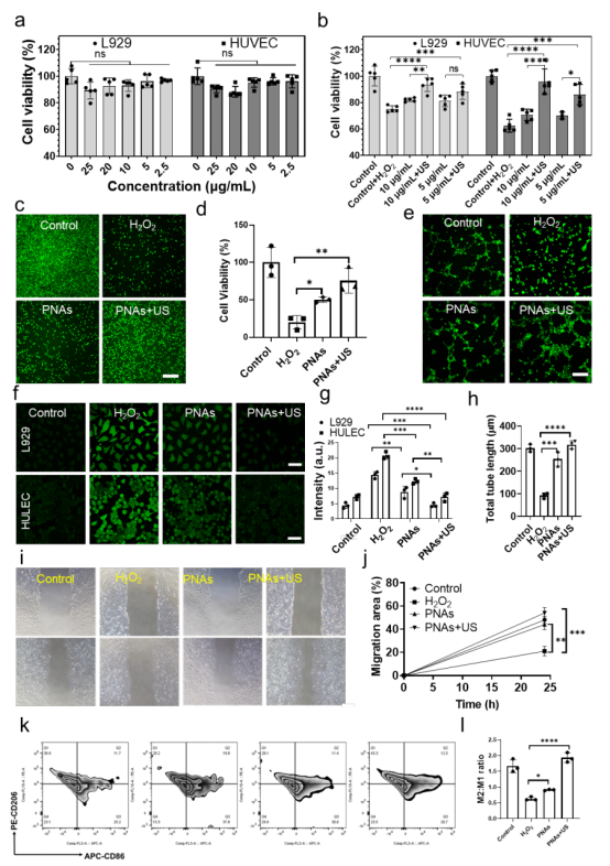
ÔÚÌåÍ⣬£¬£¬£¬£¬£¬×÷Õßͨ¹ýÅÌËãø¶¯Á¦Ñ§²ÎÊý¼°¸ßÇø·ÖÖÊÆ×ÊÖÒÕÆÀ¹ÀÁ˲¬ÄÉÃ×Á£×Ó¾ÛÕûÌå´ß»¯ÆÊÎöH2O2¡¢ÌìÉúGSHµÄÄÜÁ¦¡£¡£¡£¡£¡£¡£¡£½øÒ»²½ÔÚÌåÍâϸ°ûÑ×֢ģ×ÓÖÐÑéÖ¤Á˲¬ÄÉÃ×Á£×Ó¾ÛÕûÌåÔÚ³¬Éù½éµ¼Ï¸ÄÉÆ³ÉÏËάϸ°ûÔöÖ³¡¢ÄÚÆ¤Ï¸°û·Ö½â¡¢½ÇÖÊÐγÉϸ°ûǨáã¡¢ROSɨ³ý¡¢¾ÞÊÉϸ°û¼«»¯µÈ¶àÖÖЧӦ¡£¡£¡£¡£¡£¡£¡£
ͼ4£º³¬Éù½éµ¼Ï²¬ÄÉÃ×Á£×Ó¾ÛÕûÌåµÄÌåÍâϸ°ûʵÑé
ͼ5£º³¬Éù½éµ¼Ï²¬ÄÉÃ×Á£×Ó¾ÛÕûÌåµÄÌÇÄò²¡Ð¡ÊóÉË¿ÚÓúºÏʵÑé
×îºóÔÚСÊóÌÇÄò²¡ÉË¿ÚÄ£×ÓÖпªÕ¹ÁËÉË¿ÚÓúºÏʵÑé¼°»úÖÆµÄÑо¿¡£¡£¡£¡£¡£¡£¡£ÊµÑéЧ¹ûÅú×¢£º½«²¬ÄÉÃ×Á£×Ó¾ÛÕûÌåÓëGelMAÄý½º»ìÏýºóÅçÍ¿ÔÚÉ˿ڴ¦£¬£¬£¬£¬£¬£¬½ö¾ÙÐÐÒ»´Î³¬Éù½éµ¼¾ÍÄÜÏÔÖøµÄÔöÌíÉË¿ÚÓúºÏµÄËÙÂʺÍЧ¹û¡£¡£¡£¡£¡£¡£¡£Ò»ÏµÁÐÃâÒßÓ«¹âÇÐÆ¬µÄЧ¹û½øÒ»²½ÑéÖ¤ÁË£º³¬Éù½éµ¼ÏµIJ¬ÄÉÃ×Á£×Ó¾ÛÕûÌåÊÇͨ¹ýϵ÷ROSˮƽºÍÑ×Ö¢Òò×Ó£¬£¬£¬£¬£¬£¬¸ÄÉÆÏ¸°ûÔöÖ³ºÍǨáãÄÜÁ¦£¬£¬£¬£¬£¬£¬Í¬Ê±µ÷Àí¾ÞÊÉϸ°û±íÐ͵ȷ½·¨ÊµÏÖÓÐÓõÄÉË¿ÚÓúºÏ¡£¡£¡£¡£¡£¡£¡£ÕâÖÖ¼ÈÄÜ´Ó±í¹Ûϵ÷Ñ×Ö¢Òò×ÓˮƽÓÖÄܵ÷Àíϸ°ûÎÈ̬ÇéÐεķ½·¨£¬£¬£¬£¬£¬£¬½«ÎªÄÑÓúÉ˿ڹÜÀíÒªÁìÌṩһÖÖµÄÈ«ÐÂÕ½ÂÔ¡£¡£¡£¡£¡£¡£¡£
ͼ6£º²î±ðÖÎÁÆÒªÁìµÄÓúºÏÀú³Ì¼°»úÖÆÆÊÎö
ͼ7£º²î±ðÖÎÁÆÒªÁìµÄÃâÒßÓ«¹âȾɫʵÑé
7790±Ø·¢¼¯ÍÅÒ½Ò©×÷Ϊº£ÄÚ×ÅÃûÈ«Á÷³Ìһվʽ·þÎñCRO£¬£¬£¬£¬£¬£¬¾ÓÉ20ÄêµÄÉú³¤£¬£¬£¬£¬£¬£¬ÒѳÉΪº£ÄÚCRO·þÎñÁìÓò×ÅÃûÆ·ÅÆ£¬£¬£¬£¬£¬£¬ÔÚ°üÀ¨Ò©Ñ§Ñо¿¡¢Ò©ÎïÆÀ¼Û¡¢Ð¡·Ö×ÓÁ¢ÒìÒ©Ò»Ì廯·þÎñ¡¢ÁÙ´²Ñо¿¼°×¢²á·þÎñ¡¢CDMOÉú²ú¡¢ÊÖÒÕЧ¹ûת»¯µÈÐÂÒ©¸÷¸öÑз¢½×¶Î¶¼ÓÐÏà¹ØµÄÅäÌ×·þÎñ£¬£¬£¬£¬£¬£¬¶ÔÐÂÒ©¡¢Ò½ÁÆÆ÷еÑз¢¼°×¢²áÉ걨»ýÀÛÁ˸»ºñµÄÂÄÀú£¬£¬£¬£¬£¬£¬ÒÔÆÚΪÔö½øº£ÄÚÍâÉúÎïÒ½Ò©ÊÖÒÕ½»Á÷Éú³¤Ð¢Ë³Á¦Á¿¡£¡£¡£¡£¡£¡£¡£
×÷ÕßÐÅÏ¢
èïÌìî¸
èïÌìî¸ ½ÌÊÚ£¬£¬£¬£¬£¬£¬ÖÐɽ´óѧÀíѧ²©Ê¿£¬£¬£¬£¬£¬£¬²©Ê¿Éúµ¼Ê¦£¬£¬£¬£¬£¬£¬ÔøÈι㶫¹¤Òµ´óѧµ³Î¯³£Î¯£¬£¬£¬£¬£¬£¬¸±Ð£³¤£¬£¬£¬£¬£¬£¬ÏÖÈÎÎåÒØ´óѧµ³Î¯Êé¼Ç¡£¡£¡£¡£¡£¡£¡£¹ú¼ÒÓÅÒìÇàÄê¿ÆÑ§»ù½ð»ñµÃÕß¡¢ÖÐ×鲿“ÍòÈËÍýÏ딿Ƽ¼Á¢ÒìÁìÎäÊ¿²Å¡¢¹ã¶«Ê¡¸ßµÈѧУÖé½Ñ§ÕßÌØÆ¸½ÌÊÚ¡¢¿Æ¼¼²¿Á¢ÒìÈ˲ÅÍÆ½øÍýÏëÖØµãÁìÓòÁ¢ÒìÍŶÓÈÏÕæÈË¡£¡£¡£¡£¡£¡£¡£Ö÷³Ö°üÀ¨¹ú¼ÒÖØ´ó¿ÆÑÐÒÇÆ÷ÑÐÖÆ¡¢¹ú¼ÒÖØµãÑз¢ÍýÏë¡¢ÃæÉÏÏîÄ¿µÈ¶à¸ö¿ÆÑÐÏîÄ¿¡£¡£¡£¡£¡£¡£¡£¼æÈÎÖйúÖÊÆ×ѧ»áÀíÊ£¬£¬£¬£¬£¬£¬¹ã¶«Ê¡ÆÊÎö²âÊÔѧ»á³£ÎñÀíÊ£¬£¬£¬£¬£¬£¬¹ã¶«Ê¡ÖÊÆ×ѧ»á¸±Àíʳ¤£¬£¬£¬£¬£¬£¬¹ãÖÝÊпÆÑ§ÊÖÒÕѧ»á³£Î¯µÈÖ°¡£¡£¡£¡£¡£¡£¡£Ö÷ÒªÑо¿Æ«ÏòΪÇéÐÎÆÊÎöÓ뿵½¡£¬£¬£¬£¬£¬£¬ÒÔµÚÒ»/ͨѶ×÷ÕßÔÚNat. Commun.¡¢Angew. Chem. Int. Edit.¡¢Environ. Sci. Tech.¡¢J. Hazar. Mater.µÈ¹ú¼ÒÖøÃûѧÊõÆÚ¿¯½ÒÏþSCIÂÛÎÄ160¶àƪ£¬£¬£¬£¬£¬£¬SCIËûÒý½ü4000¶à´Î£¬£¬£¬£¬£¬£¬HÒò×Ó42¡£¡£¡£¡£¡£¡£¡£
¼§ÏþÔª
¼§ÏþÔª ½ÌÊÚ£¬£¬£¬£¬£¬£¬Öйú¿ÆÑ§Ôº´óѧ/¹þ·ð´óѧÀíѧ²©Ê¿£¬£¬£¬£¬£¬£¬²©Ê¿Éúµ¼Ê¦£¬£¬£¬£¬£¬£¬Ìì½ò´óѧÖÇÄÜҽѧ¹¤³Ì½ÌÓý²¿¹¤³ÌÑо¿ÖÐÐĸ±Ö÷ÈΡ£¡£¡£¡£¡£¡£¡£ÓÅÒìÇàÄê¿ÆÑ§»ù½ðÏîÄ¿»ñµÃÕß¡¢¿Æî£Î¨°²“È«Çò¸ß±»Òý¿ÆÑ§¼Ò” £¨Highly Cited Researchers£©¡¢È«Çòǰ2%¶¥¼â¿ÆÑ§¼Ò£¬£¬£¬£¬£¬£¬°®Ë¼Î¨¶û£¨Elsevier£©Öйú¸ßÒýѧÕߣ¬£¬£¬£¬£¬£¬Ìì½òÊиßÌõÀíÈ˲Å-“º£ºÓÓ¢²Å”¡£¡£¡£¡£¡£¡£¡£»£»£»£»£»£»£»£»ñµÃNanoscale Emerging Investigators¡¢Wiley & ExplorationÓÅÒìÇàÄê¿ÆÑ§¼Ò¡¢ÖÐÔҽѧ¿Æ¼¼½±µÈ¿Æ¼¼½±Àø¡£¡£¡£¡£¡£¡£¡£ÒÔµÚÒ»/ͨѶ×÷ÕßÔÚSci. Adv.¡¢Nat. Commun.¡¢PNAS¡¢Matter¡¢Adv. Mater.¡¢Angew. Chem. Int. Edit.¡¢Chem. Soc. Rev.µÈѧÊõÆÚ¿¯½ÒÏþÂÛÎÄ60ÓàÆª, Ëù½ÒÏþÂÛÎÄËûÒý6500Óà´Î£¬£¬£¬£¬£¬£¬ÆäÖÐ23ƪÂÛÎÄÈëΧ“ESI¸ß±»ÒýÂÛÎÄ”¡£¡£¡£¡£¡£¡£¡£ÉêÇëºÍÊÚȨº£ÄÚÍâ·¢Ã÷רÀû20ÓàÏî¡£¡£¡£¡£¡£¡£¡£
ÌÕΰ
ÌÕΰ ½ÌÊÚ£¬£¬£¬£¬£¬£¬ÏÖÈÎÃÀ¹ú¹þ·ð´óѧҽѧԺ½ÌÊÚ£¬£¬£¬£¬£¬£¬»ñµÃÃÀ¹úMETAvivorÇàÄêÑо¿Ô±½±¡¢ÃÀ¹úÐÄÔàлãºÏ×÷¿ÆÑ§½±¡£¡£¡£¡£¡£¡£¡£ÈëѡȫÇòǰ2%¶¥¼â¿ÆÑ§¼Ò°ñµ¥¡¢¿Æî£Î¨°²2021ÄêÈ«Çò¸ß±»Òý¿ÆÑ§¼Ò¡¢Î¢ÈíѧÊõÈ«ÇòTop 5µÈ½±Ïî¡£¡£¡£¡£¡£¡£¡£µ£µ±Journal of Nanobiotechnology¡¢Exploration¸±Ö÷±à£¬£¬£¬£¬£¬£¬Matter¡¢Nano-Micro Letters¡¢Bioactive MaterialsµÈÆÚ¿¯Î¯Ô±»á³ÉÔ±¡£¡£¡£¡£¡£¡£¡£Ñо¿Æ«ÏòÖ÷ÒªÊÇÎ§ÈÆÒ©ÎïÔØÌåºÍÉúÎïÖÊÁϵÄÑз¢¼°ÆäÆÕ±éµÄÉúÎïҽѧӦÓã¨ÈçmRNA/siRNAµÈºËËáµÝËÍ¡¢Ö×ÁöÕï¶ÏÖÎÁÆ¡¢ÐÄѪ¹Ü¼²²¡¡¢´´ÉËÓúºÏ¼°×éÖ¯ÔÙÉú¡¢Ñ¬È¾»òÑ×Ö¢À༲²¡¡¢ÌÇÄò²¡¼°Æä²¢·¢Ö¢µÈµÄÖÎÁƵȣ©¡£¡£¡£¡£¡£¡£¡£ÌÕ²©Ê¿ÍŶÓÑз¢µÄ¶àÖÖÒ©ÎïµÝËÍÊÖÒÕÒÑ»ñϵͳÐÔµÄרÀû¡¢¾ßÓÐÓÅÒìµÄ¹¤Òµ»¯Åä¾°¡£¡£¡£¡£¡£¡£¡£
·ëÁ¦ÎÄ
·ëÁ¦ÎÄ ²©Ê¿ 7790±Ø·¢¼¯ÍÅÒ½Ò©ÁÙ´²Ç°Ñз¢ÊÖÒÕ¸±×ܼà
Ø·¨¹úË¹ÌØÀ˹±¤´óѧҩѧ²©Ê¿£»£»£»£»£»£»£»£»
ع㶫ʡÍâÑóÈ˲ÅÒý½øÏîÄ¿»ñµÃÕߣ»£»£»£»£»£»£»£»
ؽÒÏþSCI¹ú¼ÊÆÚ¿¯9ƪ£»£»£»£»£»£»£»£»ÊÚȨרÀû2Ï£»£»£»£»£»£»£»Ö÷³Ö¼°¼ÓÈë¹ú¼Ò/Ê¡¼¶×ÔÈ»¿ÆÑ§»ù½ð5Ïî¡£¡£¡£¡£¡£¡£¡£
ØÖ÷Òª´ÓÊÂ×ÔȻҩÎïÈ«ºÏ³É¡¢ÄÉÃ×ÖÆ¼ÁÑÐÖÆ¡¢Ï¸°ûÖÎÁÆ¡¢Ò©´ú¶¯Á¦Ñ§ÆÊÎö¡¢ÃâÒßÖÎÁÆ¿ª·¢µÈÑо¿£¬£¬£¬£¬£¬£¬Ö÷ÒªÑо¿Æ«Ïò°üÀ¨Ö×ÁöÃâÒßÖÎÁÆ¡¢Ö×Áö°ÐÏòÖÎÁÆ¡¢¼ÄÉú³æÀ༲²¡ÖÎÁÆ¡¢Ï¸°ûÃâÒßÖÎÁƵȣ»£»£»£»£»£»£»£»